• Добро пожаловать на компьютерный форум Tehnari.ru. Здесь разбираемся с проблемами ПК и ноутбуков: Windows, драйверы, «железо», сборка и апгрейд, софт и безопасность. Форум работает много лет, сейчас он переехал на новый движок, но старые темы и аккаунты мы постарались сохранить максимально аккуратно.

    Форум не связан с магазинами и сервисами – мы ничего не продаём и не даём «рекламу под видом совета». Отвечают обычные участники и модераторы, которые следят за порядком и качеством подсказок.

    Если вы у нас впервые, загляните на страницу о проекте, чтобы узнать больше. Чтобы создавать темы и писать сообщения, сначала зарегистрируйтесь, а затем войдите под своим логином.

    Не знаете, с чего начать? Создайте тему с описанием проблемы – подскажем и при необходимости перенесём её в подходящий раздел.
    Задать вопрос Новые сообщения Как правильно спросить
    Если пришли по ссылке со старого Tehnari.ru – вы на нужном месте, просто продолжайте обсуждение.

Шестиканальный усилитель с электронным управлением

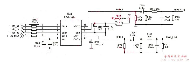
вот схема ЦАП
 

Вложения

  • 2011331924429052.webp
    2011331924429052.webp
    21.6 KB · Просмотры: 175
Звучит хорошо
особенно CD на простеньком DVD.
Сравнил с пионером 610;
сопоставимо хотя звук отличается
какой лучше не определился
А как твой DAC? доделал?
 
Звучит хорошо
особенно CD на простеньком DVD.
Сравнил с пионером 610;
сопоставимо хотя звук отличается
какой лучше не определился
А как твой DAC? доделал?
DAC запустил.
ну впечатление близки к твоим.
Медиоплеер зазвучал гораздо лучше ,Хотя и не без проблем
менял прошивку
пионер 610 точно звучит по другому
А SACD не воспроизводит ( индикатор потока при этом горит)
Твой DAC читает SACD ?
 

Вложения

  • дак.webp
    дак.webp
    91.5 KB · Просмотры: 140
нет не читает
А почему?

Скорее всего надо с перемычками колдовать 96 или 88,2 выбирать
но печатка не позволяет
Так что в железо закую как есть
и буду делать новый на своей печатке
 
посмотрел на вобулоскоп и вспомнил что у меня тоже лежит генератор
венгры снабжали
был ещё мультиметр ,но но не пережил падения щупов на 6п45с
 

Вложения

  • генератор Тв.webp
    генератор Тв.webp
    67.3 KB · Просмотры: 261
У нас в цехе один такой был,у контролёра
PAL Декодеры классно настраивать по нему

Ты жаловался про проблемы с плеером
У меня тоже появились проблемы с лотком пионера
вторую неделю пытаюсь найти пасек на привод.

В конечном итоге это сподвигло меня взять Медиацентр
IconBit XDS1003DT2 на Процессоре Realtek RTD1186DD
ПРи всей мудрёности навигации - звук классный
 

Вложения

  • iconBIT.webp
    iconBIT.webp
    2.5 KB · Просмотры: 135
Что-то я не особо в восторге от IconBit ,
есть у меня iconBIT HDS38F.
Для кино- чудо ,
для музыки -так на троечку с минусом.
24\192 FLAC не читает, более того виснет
24\96 FLAC даже через DAC средненько
WAV 16\44(48,96) 24\48(96)-это через DAC звучит хорошо.
НЕ заточен он под звук
Про XDS1003D -не знаю
Да и в интернете разные отзывы.
отпишись

Про пасик на пионер 610 - я брал от CD -ROM пионер
 
для музыки -так на троечку с минусом.
24\192 FLAC не читает, более того виснет
24\96 FLAC даже через DAC средненько
WAV 16\44(48,96) 24\48(96)-это через DAC звучит хорошо.
НЕ заточен он под звук
После месяца эксплуатации XDS1003D T2
впечатлния такие : все на что жаловался выше
всё отлично (на мой взгляд)

Единственный минус - иногда в начале трека бывает
громкий щелчок
по мелочам - не видит CUE
SACD и A-DVD НЕ ЧИТАЕТ
5,1 нет
DTS-HD не впечатлил
Болеро - слушается на ура

Я решил на этом остановиться
отличное дополнение к пионеру
вот как-то так
 
Заинтриговал
А я смотрю на DUNE
Сегодня поеду брать
 
НУ И КАК дЮНА?
 
А практически ни как.
Тож купил XDS1003DT2.
пятый день- полет нормальный
 
а по подробнее
 
А что подробнее- про звучание и проблемы ты всё правильно описал
Теперь

Было так
БылоS5002 291.webp
стало
стало.webp
А DUNE без проверки брать не стал
пока не жалею
 
Гость , привет.
Давно не общались.
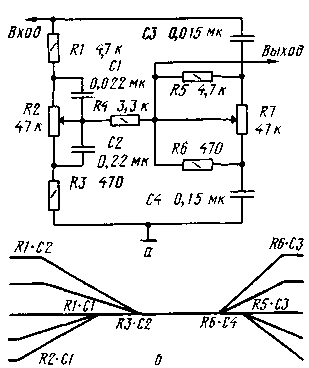
Есть схемка
200641513641291.webp

200641513641648.webp

вроде ничего-пром производство
200641513642349.webp
только вопрос какие наминалы регуляторов ?
 
Вклинюсь-не побьете? Существуют же программы расчета РТ. Считайте на здоровье любые пределы,вставляйте-и вперед
 
Спасибо за ответ
Одна проблема програмы - расчитывают такие схемы

там немого другое включение на солько будет коректно?
 

Вложения

  • rtembr1.gif
    rtembr1.gif
    4.1 KB · Просмотры: 243
Это пассивный на последней картинке. Надо какой? Если с регулировкой СЧ,можно взять схемку какого-нибудь эквалайзера и ненужные частоты выкидываем к бабайке.
 
Если увеличить другой ракурс
то видно 50к линейный
Баланс думаю можно100к
 

Вложения

  • 200641513643719.webp
    200641513643719.webp
    29.6 KB · Просмотры: 97
Назад
Сверху