- Регистрация
- 23 Июл 2012
- Сообщения
- 4,803
- Реакции
- 186
- Баллы
- 0
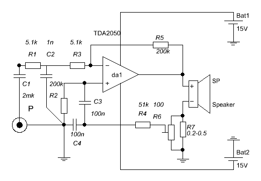
С таким же подходом можно сделать уси и на ТДА2050/ЛМ1875,стоит глянуть мой дневник.
А смысл? У вас есть результаты сравнений вашей разводки с другими?
Смотрите видео ниже, чтобы узнать, как установить наш сайт в качестве веб-приложения на домашнем экране.
Примечание: Эта возможность может быть недоступна в некоторых браузерах.
Добро пожаловать на компьютерный форум Tehnari.ru. Здесь разбираемся с проблемами ПК и ноутбуков: Windows, драйверы, «железо», сборка и апгрейд, софт и безопасность. Форум работает много лет, сейчас он переехал на новый движок, но старые темы и аккаунты мы постарались сохранить максимально аккуратно.
Форум не связан с магазинами и сервисами – мы ничего не продаём и не даём «рекламу под видом совета». Отвечают обычные участники и модераторы, которые следят за порядком и качеством подсказок.
Если вы у нас впервые, загляните на страницу о форуме и правила – там коротко описано, как задать вопрос так, чтобы быстро получить ответ. Чтобы создавать темы и писать сообщения, сначала зарегистрируйтесь, а затем войдите под своим логином.
С таким же подходом можно сделать уси и на ТДА2050/ЛМ1875,стоит глянуть мой дневник.
Никому не нужна. На этом форуме TDA7294 рулит. Оттого что мощнее и дешевле.Кстати, да. Тем про LM3886 на форуме мало, так почему бы не открыть такую?
Все что он сделал, это собрал как с миру по нитке все особенности конструктива. Правильного, кстати. Таким способом можно (нужно) готовить любой УНЧ на любой базе. Чего именно к ИМС привязался? Припекает?а о правильно приготовленном по рецепту Великого Маньяка!
А зачем.Я развел таким образом,чтобы использовать оба слоя фольги и обойтись без металлизации и с минимумом проводом .Кстати что вн7мания не обратил на две другие платы. Они весьма непривычны .Эмос и композит на ТДАА смысл? У вас есть результаты сравнений вашей разводки с другими?
А зачем.Я развел таким образом,чтобы использовать оба слоя фольги и обойтись без металлизации и с минимумом проводом .Кстати что вн7мания не обратил на две другие платы. Они весьма непривычны .Эмос и композит на ТДА
Разве не заметно, что все на одной плате включая БП? Оттого и размеры. Остается только подключить вторичные обмотки трансформатора. Еще Максим старается не делать слишком плотную емкость монтажа. Хотя бы это видно?Плата у вас достаточно больших размеров
Да не может он восстановить по ПП схему и заметить особенности разводки ПП. Оттого и такие вопросы.Кстати что вн7мания не обратил на две другие платы. Они весьма непривычны .Эмос и композит на ТДА
Чего именно к ИМС привязался? Припекает?
Все что он сделал, это собрал как с миру по нитке все особенности конструктива. Правильного, кстати.
Да не может он восстановить по ПП схему и заметить особенности разводки ПП.
Я стараюсь снижать емкость монтажа паразитную и использовать нормальные качественные детали..Стоит, не сомневайся.
Разве не заметно, что все на одной плате включая БП? Оттого и размеры. Остается только подключить вторичные обмотки трансформатора. Еще Максим старается не делать слишком плотную емкость монтажа. Хотя бы это видно?
.
Это неправда. Не нужно читать всякую желчь от тех, кто ни разу никогда не собирал нормального УНЧ на этой ИМС. Это как раз ИХ мнение. Авторское - "усилитель с хорошим звучанием". Ты бы это заметил, если внимательно читал ветку. Нет никакого представления от автора как "суперпупер"Но вот рекламировать усилитель среднего Хай-Фай уровня как некий суперхайенд,
Но если бы это было не так, тогда и вопросов таких бы не существовало. Мою логику не обмануть. Не надо равняться на "Линкора". Его платы больше похожи на мастеркитовские с соответственным звуком.А чего я заметил/незаметил, могу/немогу - этого ты знать не можешь.
Если на "Линкоровские" платы вытащить БП это улучшит характеристики усилителя или его разводка для этого улучшения не подойдет?

Что такое уровень погрешности? Это ты намекаешь на то, что нет смысла совершенствовать ПП ибо "овчинка выделки не стоит". Рви свой шаблон, быстро и решительно. Смысл есть, но объяснение смысла будет равнозначно киданию гороха о стенку стереотипов и шаблонов.Всякая другая разводка находится на уровне погрешности выпускаемых микросхем.
Кто то явно старалсянашел самодельный радиоприемник собранный бог знает когда
Лет 30 назад. Наверное забугорную радиоволну поймать хотели. Он меня думаю простит за разборку сгоревшей "железяки" ) Так что корпус вытащенный из металлолома еще послужит другимКто то явно старался
С таким же подходом можно сделать уси и на ТДА2050/ЛМ1875,стоит глянуть мой дневник.
Андрей, вынужден сделать тебе большущее предупреждение! Выше посты удалил, но если еще раз будут такие оскорбления, вынужден буду принять меры ... И вообще закончили Флуд !!!