Усилитель для наушников

Не понятен один момент, в стандартной схеме (вторая сверху) конденсаторы С3 и С4 включены последовательно, плюс к минусу. В чем смысл последовательного включения двух электролитов? Какой эффект это дает? Когда их ставят встречно, понятно, заменяют неполярник.
можно и неполярник ,еще проще. Стандартное вообще то решение у меня , расчитанное на тех у кого магазина под боком нет.что там о схемкой то для псевдоэмос?
 
Андрей, вынужден сделать тебе большущее предупреждение! Выше посты удалил, но если еще раз будут такие оскорбления, вынужден буду принять меры ...

Спасибо.

Когда в мой адрес идут продолжительные оскорбления и необоснованные наезды, начиная отсюда

Да не может он восстановить по ПП схему и заметить особенности разводки ПП.

Этого мы не видим.

А когда меня уже достали эти провокации и я ответил прямо что я о нем думаю, это мы видим.
Или ты, Юра, тоже считаешь что "восстановить по ПП схему" для ТДА2050 находится выше моих умственных способностей? Ну спасибо!
 
вообще то робяты покажите свои наработки по разводке печатных плат с применение постоянного зазорамежду проводниками, с постоянным размером проводников или с использование комбинированного способа .я то уже тут многое показал .К примеру вот такая плата длялм1875
 

Вложения

  • 2030стерео.webp
    2030стерео.webp
    125.2 KB · Просмотры: 403
можно и неполярник ,еще проще. Стандартное вообще то решение у меня , расчитанное на тех у кого магазина под боком нет.

То есть это все-таки имитация неполярника? Ну тогда у вас на схеме ошибка, у одного из этих конденсаторов плюс с минусом поменяйте.

что там о схемкой то для псевдоэмос?

Это где ПОС по току? Схема динамикозависимая, результат может быть как положительный, так и отрицательный.
Кроме того, мне не нравится слишком высокое (200к) сопротивление в обратной связи.
 
То есть это все-таки имитация неполярника? Ну тогда у вас на схеме ошибка, у одного из этих конденсаторов плюс с минусом поменяйте.



Это где ПОС по току? Схема динамикозависимая, результат может быть как положительный, так и отрицательный.
Кроме того, мне не нравится слишком высокое (200к) сопротивление в обратной связи.
В файле спринта правильно нарисовано .плюс к плюсу.Это так маленькая проверка для рисовальщиков.
200ком в обратной связи и что? Пофиг если честно .Канал то низкочастотный .хотя запросто могу и Т-оос туда ввести.А бас с Пос по току отличный . исправляет кривость акустиков
 
Я не вижу смысла продолжать дискуссию с теми кто усиленно делает вид, что что-то понимает в этом вопросе. С теми, кто только давит на клавиатуру и не практикует. В теме про сравнение двух усилителей (где я выложил графики для проверки) ты уже показал свою компетентность. Яснее некуда.

Посмотреть вложение 137758
Я тут присмотрелся и что то знакомое .И как на ощущения?
 
Когда в мой адрес идут продолжительные оскорбления и необоснованные наезды, начиная отсюда
OFF
Андрей, все закончили, я тоже все видеть не могу, если с тобой плохо будут обходится, скажи мне в Личку, как Дима сделал. Давить на восклицательный треугольник бесполезно, приходит на почту, я заглядываю туда раз в неделю ...
 
В файле спринта правильно нарисовано .плюс к плюсу.

Файла спринта я в вашем дневнике не нашел. Может не умею смотреть дневник, но файлов там вообще не вижу, только рисунки.


Сейчас как раз экспериментирую с 2050.

ПП 2050.webp

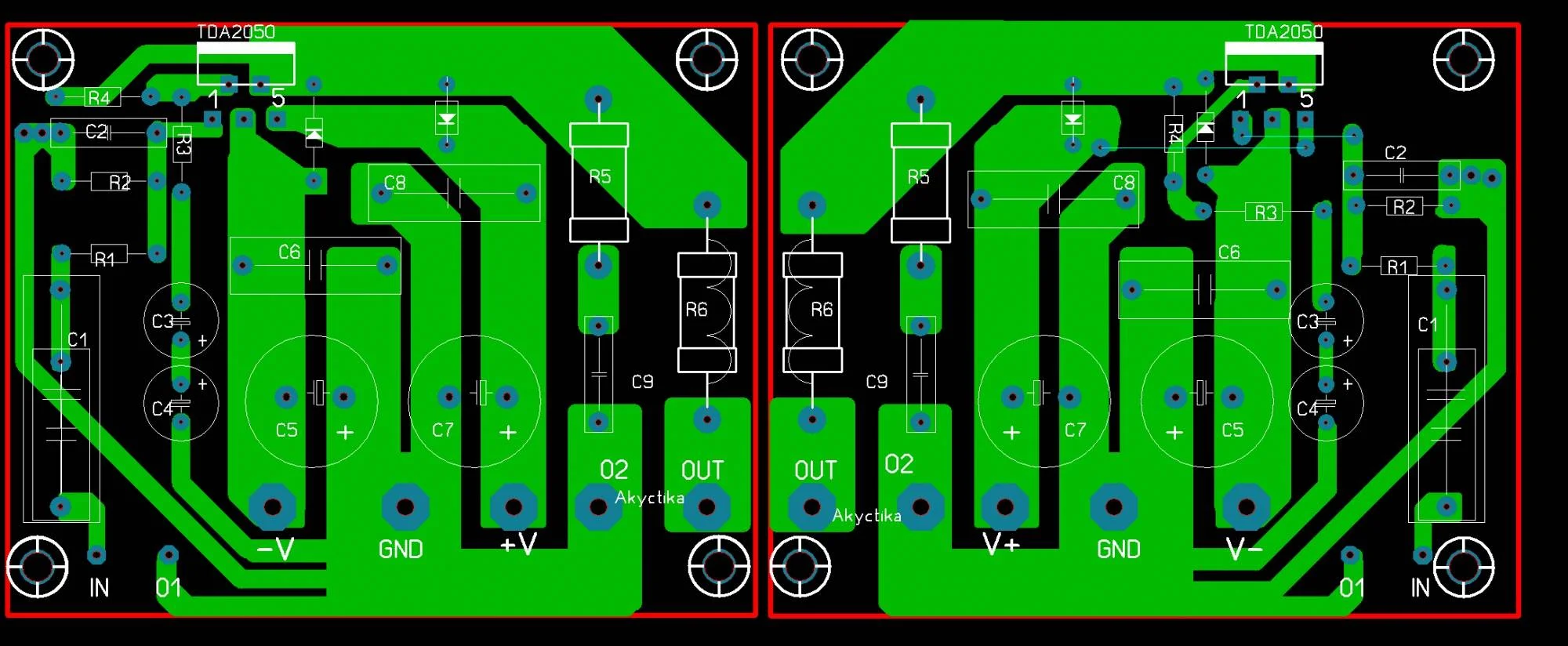
Печатная плата универсальная, допускает как даташитовскую схему, так и ИТУН.


Стандартная схема

Стандарт 2050.webp

Питание подводится спереди, вход слева, выход справа. Силовая и сигнальная земли разведены геометрически. Силовые дорожки толщиной 4.5 мм и усилены припоем. На входе К-73-17 зашунтированный МБМ. Обратная связь на землю через два низкоимпедансных электролита 100мкФ 50В.


Итун.

ИТУН 2050.webp


Плата делалась для экспериментов. В первую очередь интересует влияние на звучание изменение элементов обратной связи.
 
а я и не собирался делиться файлом спринта.что зря выкладывать.
Вот не понимаю логики в шунтировании входного конденсатора.Ну не понимаю зачем на входе создавать колебательный контур на рабочей частоте мбм.Возьмите тот же лавсан на 250вольт и все,раз дешевый полипропилен лень ставить.
 
Ну не понимаю зачем на входе создавать колебательный контур на рабочей частоте мбм.

Подобные решения в разных сочетаниях конденсаторов применяются достаточно широко, и каких-то проблем особо не замечено. Хотелось бы ознакомиться с данным вопросом подробнее. Что порекомендуете почитать?


а я и не собирался делиться файлом спринта.что зря выкладывать.

Не понимаю логики. Картинку выложили, а файл не хотите.
 
Нам определенно нужен топик с названием что-то типа "Битва титанов" :D
 
Подобные решения в разных сочетаниях конденсаторов применяются достаточно широко, и каких-то проблем особо не замечено. Хотелось бы ознакомиться с данным вопросом подробнее. Что порекомендуете почитать?




Не понимаю логики. Картинку выложили, а файл не хотите.
Что почитать.Скачать справочник по конденсаторам отечественным,там указаны параметры конденсаторов. В том числе и их рабочие частоты. Остальное легко считается на пальцах. .
Были бы вопросы по платам .выложил бы .а так просто смысла не увидел.Да и настолько простые платы,что и самому из вмр файла легко загрузить вспринт и перерисовать.переколоть легко.
 
Я тут присмотрелся и что то знакомое .И как на ощущения?
Да по вашим мотивам, 2030, питание занижено, упрощенная. Ощущения позже. Вообще у меня задача несколько иная, он нужен для измерений.

455.GIF

Да и настолько простые платы,что и самому из вмр файла легко загрузить вспринт и перерисовать.
Это да. Из-за десяти деталей смысла нет. Главное понять общий принцип. Все равно ведь придется рисовать самому под свои индивидуальные макросы.
 
Да и настолько простые платы,что и самому из вмр файла легко загрузить вспринт и перерисовать.переколоть легко.
Я наверное не согласился бы с этим, на этих микросхемах собирают новички вроде меня, которые впервые с этим сталкиваются и потому самостоятельное изучение спринта не столь легкое занятие. Так что готовая ПП намного облегчается жизнь)
 
Максим, а нет у тебя случайно наработок по квадро МС? (TDA7386 PAL007) :)
 
Нам определенно нужен топик с названием что-то типа "Битва титанов"
Василий, я сейчас закрою тему и вся битва Титанов закончится, я же сказал прекращаем Флудить, только Тема ... :)
 
Василий, я сейчас закрою тему и вся битва Титанов закончится
Юр, каюсь... неудержался... Всё с флудом завязываю. :)
Так что готовая ПП намного облегчается жизнь)
А что мешает скопировать ПП с картинки, в спринте? :) или масштабировать, и распечатать картинку с ПП :)
 
А что мешает скопировать ПП с картинки, в спринте?
Отсутствие знаний и не только у меня
или масштабировать, и распечатать картинку с ПП
Двухслойную то? Это сначала нужно все лишнее убрать или закрасить в графическом редакторе и размеры ПП знать, что бы через CorelDraw отмасштабировать и распечатать :)
Что в одном что в другом варианте немало работы... Ведь готовую печатку дать не столь уж сложно, если это только не интеллектуальная собственность)
 
Последнее редактирование:
Дать не жалко,но никто не просил.
 
самостоятельное изучение спринта не столь легкое занятие.

Да ничего сложного там нет, к тому же программа интуитивна понятна и есть версии на русском языке. У меня на первичное освоение ушло несколько минут, возможно помог навык работы с различными CAD программами. Если собираешься продолжать заниматься электроникой, то без этого не обойтись.
 
Назад
Сверху