• Добро пожаловать на компьютерный форум Tehnari.ru. Здесь разбираемся с проблемами ПК и ноутбуков: Windows, драйверы, «железо», сборка и апгрейд, софт и безопасность. Форум работает много лет, сейчас он переехал на новый движок, но старые темы и аккаунты мы постарались сохранить максимально аккуратно.

    Форум не связан с магазинами и сервисами – мы ничего не продаём и не даём «рекламу под видом совета». Отвечают обычные участники и модераторы, которые следят за порядком и качеством подсказок.

    Если вы у нас впервые, загляните на страницу о форуме и правила – там коротко описано, как задать вопрос так, чтобы быстро получить ответ. Чтобы создавать темы и писать сообщения, сначала зарегистрируйтесь, а затем войдите под своим логином.

    Не знаете, с чего начать? Создайте тему с описанием проблемы – подскажем и при необходимости перенесём её в подходящий раздел.
    Задать вопрос Новые сообщения Как правильно спросить
    Если пришли по старой ссылке со старого Tehnari.ru – вы на нужном месте, просто продолжайте обсуждение.

Усилитель для наушников

Alps с такой маркировкой ничего не производит.
Такая контора еще есть
 
У меня просьба к модераторам.выделить отдельным топиком ,отдельной веточкой посты .посвященные разработке и изготовлению телефонного усилителя на основе LT1210.
 
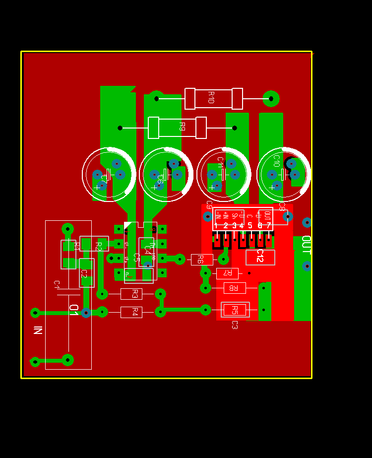
Немного переработал конструктив платы. Вот такой сделал.Мнения?
 

Вложения

  • 1210соик.webp
    1210соик.webp
    34.6 KB · Просмотры: 108
Те кто оставляли свои мнения по поводу конструктива этого усилителя еще не были на форуме) У большинства, вроде меня, опыта и знаний для этого недостаточно.
Вы отказались от Lt1210 в корпусе TO-220 или это какая то другая микросхема ?
 
В соике более доступны,да хочу по максимуму реализовать .Охлаждение драйвера через фольгу верхнего слоя,что позволит уйти от радиаторов. Реле защиты надо еще завести и РГ.
 
Последнее редактирование:
Если заводские то конечно без вопросов.
А если в домашних условиях, то просверлить аккуратно дорожку шириной в 1 мм это достаточно проблематично как мне кажется и еще вывод к ней припаять который снизу будет выходить. Может был бы смысл в "народ" дать вариант платы с размещенной на верхнем слое вот такого переходника, дающего возможность установки 2 видов корпусов LT1210. Да и я бы попробовал новый вариант платы, понравился усилитель)
 

Вложения

  • DSC_0136.webp
    DSC_0136.webp
    32.8 KB · Просмотры: 61
  • 1210.rar
    1210.rar
    3 KB · Просмотры: 14
Последнее редактирование:
Сначала вск скомпоную,потом уже окончательное решение приму.Идею онструктива я поймал,теперь проще.
 
ну вот как то так.щдна ремарка .размер корпуса лт1210 условен пока.
как видно питание под 90градусов относительно сигнала и подводится сбоку. Вход и выход разнесенны.теперь правый мощник симметрично уложить осталось.
 

Вложения

  • 1210Cсоик.верх.GIF
    1210Cсоик.верх.GIF
    22.6 KB · Просмотры: 94
Максим, на фарнелл 1210 15 евро стоят в ТО корпусе. Проблем в доставании их не вижу. Я брал еще у товарища на веге по 600р, но у него закончились.
 
Я когда каналы сведу .тогда ясно будет. Что блин по разводке?Мнения то есть?
 
R10 одной ногой на земле? или в воздухе болтается?
In+ тоже не понял откуда и куда
 
R10 одной ногой на земле? или в воздухе болтается?
Пока болтается.БП то не нарисован еще.Это мелочь.Меня сам мощник интересует.сам принцип именно такого построения платы.
Офф неинвертирующий вход на земле же сидит. .
 
На вегалабе монстры электроники сидят, там наверное стоит опубликовать ваш проект.
 
На вегалабе монстры электроники сидят, там наверное стоит опубликовать ваш проект.
Игорь вега коммерческий проект. Я опубликовал на сталкере ,там более простой в общении форум,а уровень форумчан тот же,что и на веге.Те же лица.Ну окромя Сергея Агеева и Дмитрия Андронникова.
Мне в первую очередь интересна незакомплексованных догмами людей.А у профи глаз бывает замыленный.
 
Последнее редактирование:
Назад
Сверху