• Добро пожаловать на компьютерный форум Tehnari.ru. Здесь разбираемся с проблемами ПК и ноутбуков: Windows, драйверы, «железо», сборка и апгрейд, софт и безопасность. Форум работает много лет, сейчас он переехал на новый движок, но старые темы и аккаунты мы постарались сохранить максимально аккуратно.

    Форум не связан с магазинами и сервисами – мы ничего не продаём и не даём «рекламу под видом совета». Отвечают обычные участники и модераторы, которые следят за порядком и качеством подсказок.

    Если вы у нас впервые, загляните на страницу о форуме и правила – там коротко описано, как задать вопрос так, чтобы быстро получить ответ. Чтобы создавать темы и писать сообщения, сначала зарегистрируйтесь, а затем войдите под своим логином.

    Не знаете, с чего начать? Создайте тему с описанием проблемы – подскажем и при необходимости перенесём её в подходящий раздел.
    Задать вопрос Новые сообщения Как правильно спросить
    Если пришли по старой ссылке со старого Tehnari.ru – вы на нужном месте, просто продолжайте обсуждение.

Усилитель для наушников

Пошлите пожалуйста ссылку на этот форум в личку, интересно почитать что то новое.
А то поисковик выдает мне сталкеров из Чернобыля)
 
Спасибо за ссылочку.
 
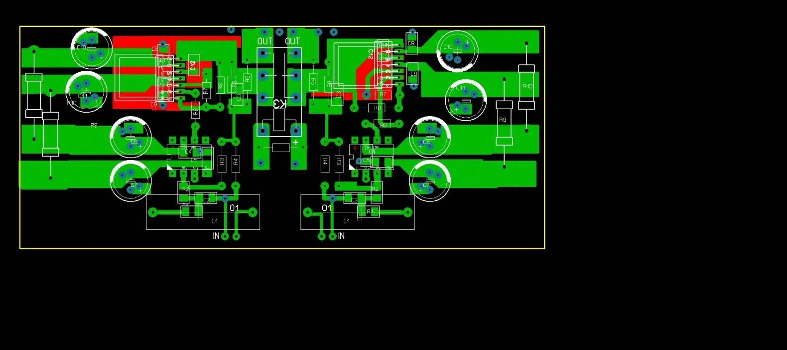
Максим, а если перенести входной конденсатор вниз платы, так и входы ближе будут.
 
ну тут мало кто в этом чтото понимает)
не хотел на эту тему говорить,но не сдержался. Бесит не не то ,что не понимают,когда начинаешь подымать вопросы правильной разводки и конструктива,а то ,что тебе в ответ хамят,как один товарищ ,в личку или в глаза. Один первым развел проект звездой с тонкими лучами и все дружно по натоптанной тропинке продолжают идти.даже при наличии плат совершенно иного уровня .Пример усилитель с паяльника от Ильи ака Немо.В.Лепёхин такую плату сконструировал,а толку,лепят дерьмо и не понимают,что выше определенного уровня многое решает конструктив. А ланзар? Транзисторы в уне раком стоят,съем оос и сигнала на акустику с громадным перекосом,тонкие длинные лучи земли и пофиг.Бедный Лич сто раз в гробу перевернулся глядя,как его творение уродуют.
 
Последнее редактирование:
Максим, а если перенести входной конденсатор вниз платы, так и входы ближе будут.
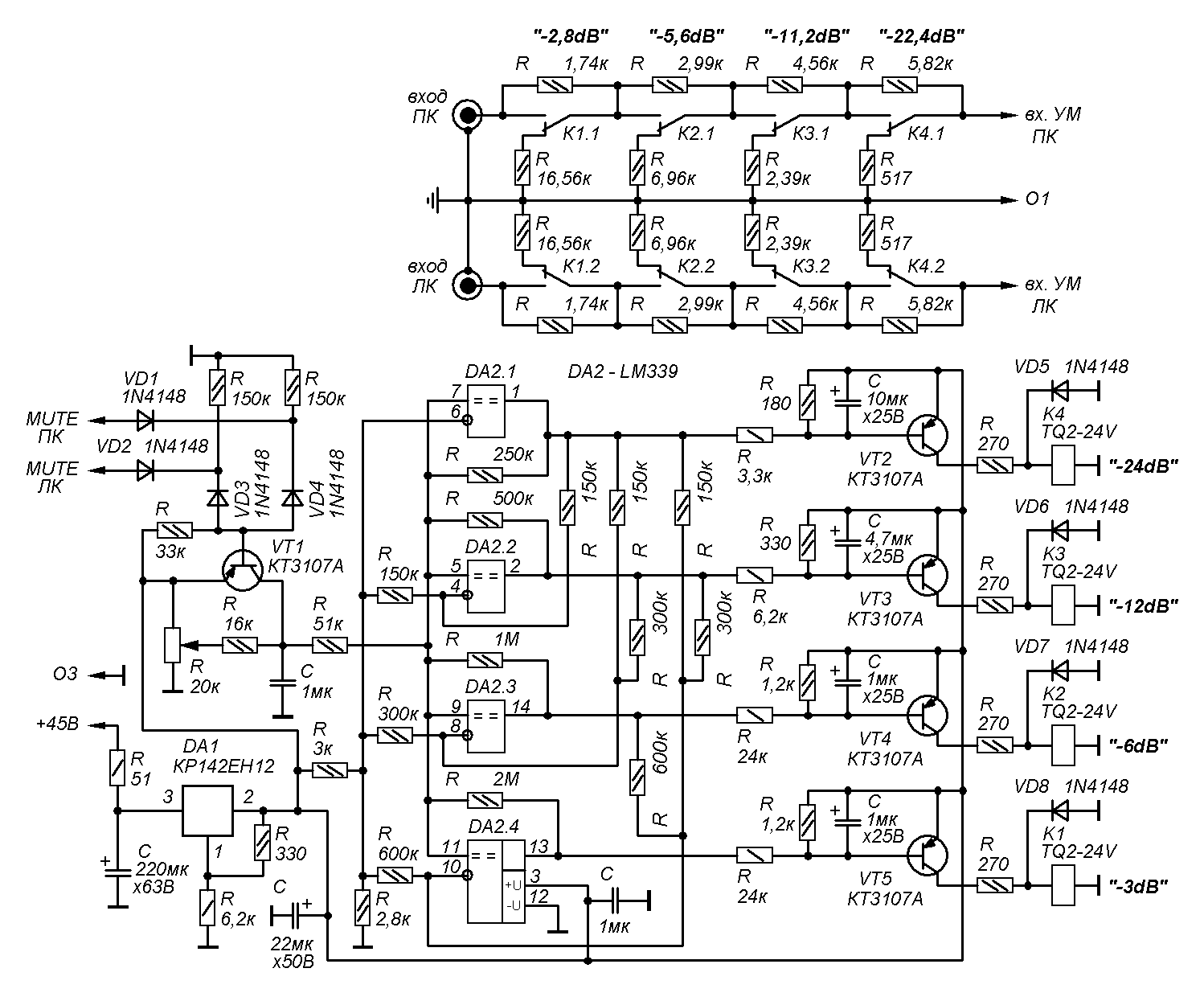
Можно, но у меня есть идея фикс,завести на плату 4реле для регулировки громкости.омрон или чистокровных японцев с управлением от ЛМ339.У меня печатка Л.Зуева на омроны переведена ,может и сюда заведу
 
Максим, хорошая идея. Правда 4 на мой взгляд маловато (если о схеме Никитина).
Схемку регулирования можете предоставит? Я вообще думал от antecom регулятор попробовать)
 
Максим, хорошая идея. Правда 4 на мой взгляд маловато (если о схеме Никитина).
Схемку регулирования можете предоставит? Я вообще думал от antecom регулятор попробовать)
От тезки отличная идея.Но надо его РГ адаптировать к телефоннику .
А зуевский на компараторе легко сделать блочным ,вынеся узел управления отдельно оставив на плате только сигнальную часть.Я уверендля телефонника достаточно 4,даже 3 реле дадут результат.
офф схема Зуева же не секрет, везде засвечена.Закачал,плату завтра скину
 

Вложения

  • Регулятор Зуева-никитина.gif
    Регулятор Зуева-никитина.gif
    51.5 KB · Просмотры: 173
Вот немного еще подработал.оба канала .Драйверы охлаждаются фольгой верхнего слоя .Реле защиты поставил и охватил его контакты оос.
Жду резюме
 

Вложения

  • 1210соик симметрия.webp
    1210соик симметрия.webp
    65.8 KB · Просмотры: 102
У меня есть пара OPA604AP, пойдут же для такого усилка? Печатка в электронном формате будет? :)
 
У меня есть пара OPA604AP, пойдут же для такого усилка? Печатка в электронном формате будет? :)
Не стоит такие сюда ставить.Оставь для мощника приличного или на винилкорректор.НЕ5534нормально.Печать будет,когда не знаю.процесс непростой.
 
хотя бы агеевского с конденсаторами в вольтдобавке.
 
а схема защиты между входами? питание отдельное для каждого канала?
 
Печатка

Вот немного продвинулся .Пока так.
 

Вложения

  • 1210 симметрия.webp
    1210 симметрия.webp
    68.2 KB · Просмотры: 126
Максим, все-таки решили использовать "поверхностную" версию 1210? Не вижу большой проблемы в доставании ТО версии.
В случае использования D2Pack неплохие радиаторы для этого типа корпусов есть у aavid thermalloy.
ИМХО 4 ступени РГ мало.
 
Максим, все-таки решили использовать "поверхностную" версию 1210? Не вижу большой проблемы в доставании ТО версии.
В случае использования D2Pack неплохие радиаторы для этого типа корпусов есть у aavid thermalloy.
ИМХО 4 ступени РГ мало.
Да я с тезкой поговорил.у него есть адаптированная к телефонникам версия дистанции с регулятором уровня.

По корпусу 1210,плата нарисована так.что можно ставить и соик и ТО220.Я только посадочные места не выделял спецом.
 
Назад
Сверху