• Добро пожаловать на компьютерный форум Tehnari.ru. Здесь разбираемся с проблемами ПК и ноутбуков: Windows, драйверы, «железо», сборка и апгрейд, софт и безопасность. Форум работает много лет, сейчас он переехал на новый движок, но старые темы и аккаунты мы постарались сохранить максимально аккуратно.

    Форум не связан с магазинами и сервисами – мы ничего не продаём и не даём «рекламу под видом совета». Отвечают обычные участники и модераторы, которые следят за порядком и качеством подсказок.

    Если вы у нас впервые, загляните на страницу о форуме и правила – там коротко описано, как задать вопрос так, чтобы быстро получить ответ. Чтобы создавать темы и писать сообщения, сначала зарегистрируйтесь, а затем войдите под своим логином.

    Не знаете, с чего начать? Создайте тему с описанием проблемы – подскажем и при необходимости перенесём её в подходящий раздел.
    Задать вопрос Новые сообщения Как правильно спросить
    Если пришли по старой ссылке со старого Tehnari.ru – вы на нужном месте, просто продолжайте обсуждение.

Усилитель для наушников

не ,если железо у транса дрянь или сетевой обмотка по минимуму намотана,то толку не будет.Надо первичку число витков увеличивать. И то результат непредсказуемый.
Офф шлм железо или ПЛ лучше использовать
 
Игорь, много заводов есть, которые изготовят транс с любыми параметрами. Я вот последний свой заказывал в Родник-4: 4 обмотки, индукция 0,8 Тл. Ближе к тебе не могу подсказать.
На вегалабе у товарища торгующего цапом Helios153 есть в продаже ТОРы

"В качестве БП предлагаю тороидальные трансформаторы намотанные у Карты
2х20Вx0,4A
4х12Вx0,2A
индукция 0,8 D83xH47 - 1450р"

Как раз бы подошел мне такой. Наверное в Роднике заказать примерно столько же выйдет?
 
Проверил, подключил ТС-160 перемотанный , вторички по 15В переменки. С ним тоже тишина в наушниках. Так что дело не в напряжении вторичек.

может ТН трансформаторы доступны?
Такие не попадались, но есть такой вот бублик, хрен знает от какой аппаратуры был сгоревший транс, высота 25мм . Попробую на него намотать с пониженный индукцией, вроде бы должно хватить для этого усилителя.
 

Вложения

  • DSC_0457.webp
    DSC_0457.webp
    78.8 KB · Просмотры: 67
  • DSC_0456.webp
    DSC_0456.webp
    75.3 KB · Просмотры: 45
не ,если железо у транса дрянь или сетевой обмотка

С чего такие выводы? Где вообще обсуждалась намотка этого транса, его параметры и расчет?

Если для питания уся для ушей требуется транс в 100Вт, то нах такой усь.
 
С чего такие выводы? Где вообще обсуждалась намотка этого транса, его параметры и расчет?

Если для питания уся для ушей требуется транс в 100Вт, то нах такой усь.
Bам не попадались бракованные трансы? Мне попадались трансы,где было и раслоение сердечника и подковы с плохим срезом и с малым числом витков
 
Bам не попадались бракованные трансы? Мне попадались трансы,где было и раслоение сердечника и подковы с плохим срезом и с малым числом витков

Это все лирика основанная на домыслах. Где размеры сердечника и расчет транса?
 
При такой габаритной мощности плотность тока можно брать 4.5 А/мм2. Но даже при этом намотка получается совсем впритык и то, при наличии провода оптимального диаметра. Транс надо искать другой однозначно.
 
Финальная конструкция усилителя. Сразу соглашусь, что ТОР на 100Вт тут излишен, но в связке со стабилизатором на 5230 он великолепно себя зарекомендовал. К тому же у него есть отдельная обмотка для питания защиты, что мне очень нравится. При любом положении регулятора громкости и отсутствии входного сигнала, в наушника АБСАЛЮТНАЯ тишина во всем диапазоне! Чего я и добивался все это время. А звучание... звучание как всегда великолепное.
Рекомендую к повторению как сам усилитель так и стабилизатор. На этом все)

К слову сказать ,микросхемы LT1210 можно купить по 250 руб , в разделе Продажа на некоторых аудиофорумах форумах, операционники те же NE5534 стоят копейки в любом магазине. Так что затраты на сам усилитель со стабилизатором, даже с учетом доставки деталей, не превысят 1т.р. Что не такая уж и высокая цена за такое качество звучания.
 

Вложения

  • DSC_0461.webp
    DSC_0461.webp
    87.2 KB · Просмотры: 114
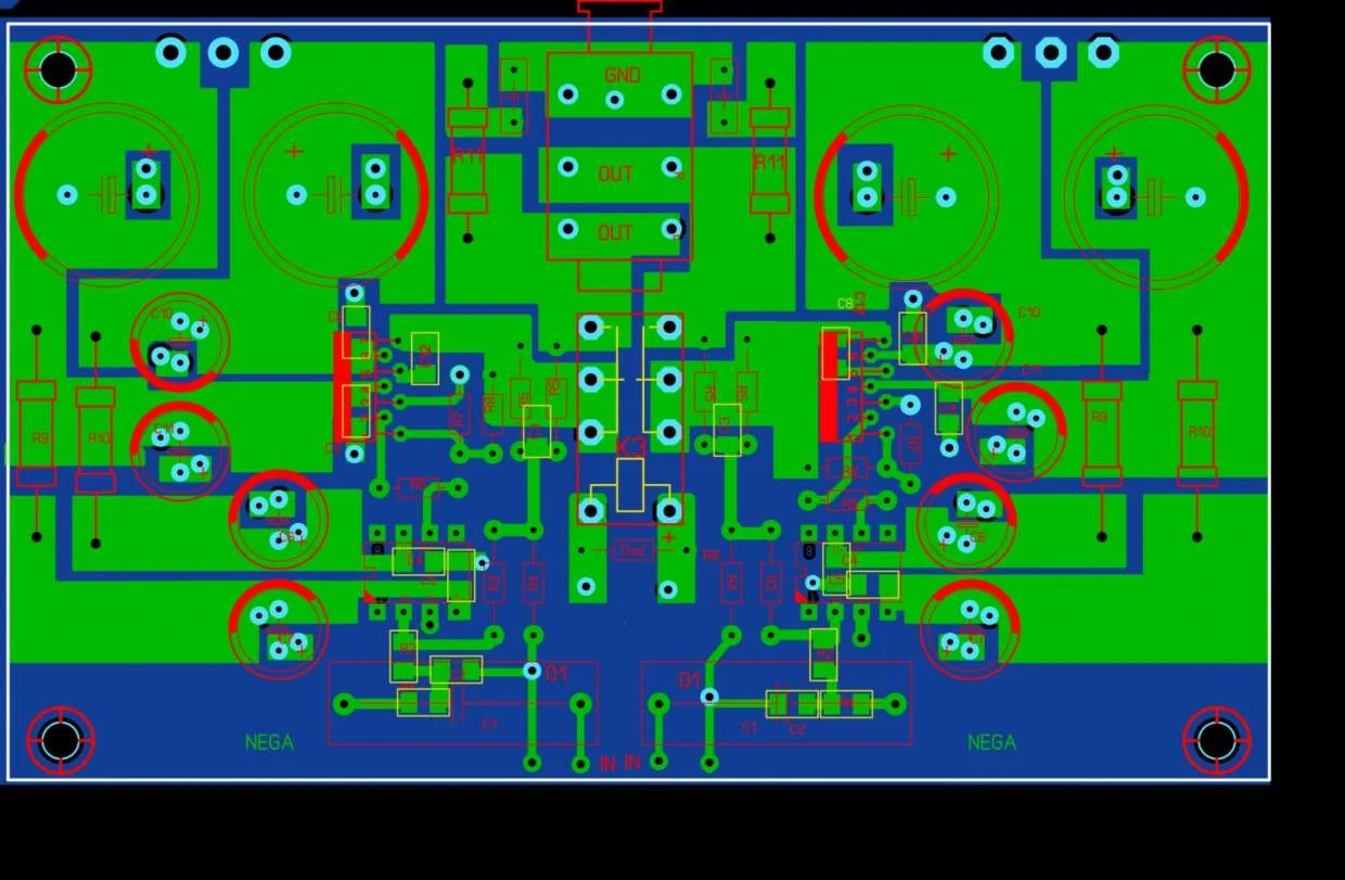
Ну и напоследок. Для тех кто надумает повторить усилитель. Максим разработал улучшенную версию ПП под ЛУТ с новой разводкой и с уже установленной защитой.
 

Вложения

  • LT1210TO220.zip
    LT1210TO220.zip
    42.6 KB · Просмотры: 108
  • 1.webp
    1.webp
    83.5 KB · Просмотры: 454
Управление реле защиты расположено на отдельной плате.Проводники к реле должны быть вситы и аккуратно уложены так,чтобы не влияли на входные цепи.
офф контакты реле охачены оос.так что требования к их линейности снижены .Любые малосигнальные подойдут.Тот же омрон
 
Был небольшой самовозбуд усилителя если не было нагрузки. До измерения этого не замечал, так как всегда были вставлены уши. . Но прогнав через RMAA заметил искажения . Устранился припаиванием Цобелей на выходной разъем.

Измерил свой усилитель под нагрузкой - наушники 50 Ом, почти максимальная громкость.
 

Вложения

  • 2014-02-02_233554.webp
    2014-02-02_233554.webp
    29.8 KB · Просмотры: 166
Только лучше в настройках 24 бита поставить и частоту дискретизации побольше.
Только взаимопроникновение каналов маловато.
 
Собственно закончил еще один свой проект. Тот же ушник на LT1210 но по печатке Pryanic. Хотелось сравнить.
И так внутренности. ТОР- 4 вторички для питания усилителя и одна вторичка для защиты. На входе Rifa PHE426 1 мкФ, остальная пленка Wima FKP2 2.5% , электролиты Nichicon и Elna Silmic 2. Ступенчатый РГ . Операционник LME49710.

При первом подключении питания ушник заиграл без каких либо проблем. Радиаторы чуть теплые после длительного включения. После этого собрал все в корпус и сделал замеры. Если честно не ожидал таких результатов, присутствуют искажения. Пробовал разные оперы, LME49710 это лучшее что получилось. Собрал фото замеров плат Максима и Антона с нагрузкой и без. Ну и фото усилителя прилагаю. Если что посоветуете сделаю...
 

Вложения

  • DSC_0583.webp
    DSC_0583.webp
    141.9 KB · Просмотры: 125
  • 222.webp
    222.webp
    46.7 KB · Просмотры: 93
  • 111.webp
    111.webp
    47.9 KB · Просмотры: 87
  • DSC_0578.webp
    DSC_0578.webp
    58.2 KB · Просмотры: 85
  • 123.webp
    123.webp
    68.7 KB · Просмотры: 119
Чего-то с замерами не то... Игорь, звуковой картой измерял?? настройки надо другие выставить в программе: разрядность 24 бита и частоту дискретизации лучше 96 и выше.

У меня с Audio Precision такие результаты вышли. Проверю еще новую плату, помучаю побольше.

fr.webp fd.webp snr.webp thd+n.webp dist.webp
 
Да я и не сомневаюсь в твоих измерениях. Только я ведь измерял раньше пробовал другие усилители и на 24бита 96кгц, ничего собственно не менялось в показаниях. Вот сейчас прогнал на таких настройках. Все тоже самое.
Единственное почему при измерениях пункт через раз меняется - Stereo Crosstalk, db. То нормально покажет то вообще низкий уровень.
 

Вложения

  • Безымянный.webp
    Безымянный.webp
    35.3 KB · Просмотры: 51
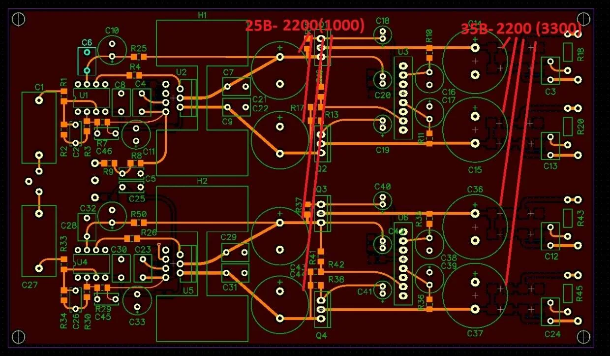
По твоей плате у меня вот есть расхождение по номиналам электролитов до и после стабилизатора. В скобочках указал твою маркировку. Перед скобками то что установлено в мкф. Других изменений по твоей печатке нет. Может это как то сказалось?
 

Вложения

  • 2.webp
    2.webp
    121.2 KB · Просмотры: 161
У меня взаимопроникновение -94db
 
Назад
Сверху