• Добро пожаловать на компьютерный форум Tehnari.ru. Здесь разбираемся с проблемами ПК и ноутбуков: Windows, драйверы, «железо», сборка и апгрейд, софт и безопасность. Форум работает много лет, сейчас он переехал на новый движок, но старые темы и аккаунты мы постарались сохранить максимально аккуратно.

    Форум не связан с магазинами и сервисами – мы ничего не продаём и не даём «рекламу под видом совета». Отвечают обычные участники и модераторы, которые следят за порядком и качеством подсказок.

    Если вы у нас впервые, загляните на страницу о проекте, чтобы узнать больше. Чтобы создавать темы и писать сообщения, сначала зарегистрируйтесь, а затем войдите под своим логином.

    Не знаете, с чего начать? Создайте тему с описанием проблемы – подскажем и при необходимости перенесём её в подходящий раздел.
    Задать вопрос Новые сообщения Как правильно спросить
    Если пришли по ссылке со старого Tehnari.ru – вы на нужном месте, просто продолжайте обсуждение.

Усилитель для наушников

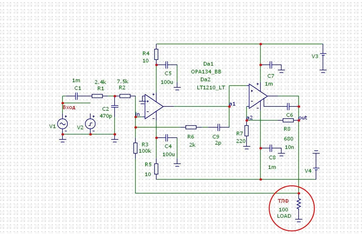
И где здесь 10 Ом ?... :)

телефонник на LT1210.webp
 
А вы хоть поняли, о чем Максим написал? А то на троллинг смахивает.
Дима я про то то что на звук не услышишь между ними разницу ... :)
К157УД2 у меня свободно работала на 32 Ома ... :)
 
Дима я про то то что на звук не услышишь между ними разницу ...
К157УД2 у меня свободно работала на 32 Ома ...
Хватит.
О согласовании сопротивлений и выходном сопротивлении я вижу знать не знали и не хотим ничего знать. Зачем это делать? Как всякое гуано, так хвалить. А как появится нормальная схема, тогда сразу критика, причем на уровне школьника.

К157УД2 малошумящий
По тем временам. Вообще мнение что "ЛТ1210 в композитнике можно заменить на 157 уд2" можно смело заносить в перлы.
 
Хватит. О согласовании сопротивлений и выходном сопротивлении я вижу знать не знали и не хотим ничего знать. Зачем это делать? Как всякое гуано, так хвалить. А как появится нормальная схема, тогда сразу критика, причем на уровне школьника.
А кто сказал, что я хаю LD ?, я не говорил, однако ... :)
По тем временам. Вообще мнение что "ЛТ1210 в композитнике можно заменить на 157 уд2" можно смело заносить в перлы.
А кто сказал что можно заменить на прямую ? Я не говорил, однако ... Я про полноценный усилитель на К157УД2 и все ... :)
Услышишь и еще как.
Ну если только эксперт с идеальным музыкальным слухом, может и услышишь ... :)
 
Тогда уже лучше несколько NE5532 в параллель.

Выходное сопротивление минимум должно быть в 10 раз меньше сопротивления нагрузки. Вот вам и ответ про 10 Ом.
 
Я в таких случаях просто предлагаю предложить альтернативу. А этот камень на более профессиональных форумах обсуждался и схемных решений предложено немало. самых навороченных.В данном случае показан классический вариант .инвертирующий усилитель с многопетлевой оос ,где первый каскад инверт,второй неинверт.
 
Дима, это бессмысленный спор, идеальные музыканты скрипачи, не услышат разницу ... :)
А этот камень на более профессиональных форумах обсуждался и схемных решений предложено немало. самых навороченных.В данном случае показан классический вариант .инвертирующий усилитель с многопетлевой оос ,где первый каскад инверт,второй неинверт.
Максим, да все понятно, я против LD ничего не имею ... :)
 
Скорость УД-0,5в/мск . Для устранения динамических искажений какая скорость усилителя желательна?
 
Скорость УД-0,5в/мск . Для устранения динамических искажений какая скорость усилителя желательна?
Максим, еще раз я согласен, но разницу в звуке ты никогда не услышишь, ухо и физиология не позволит, это видно только на приборах в лаборатории ... :)
 
Спрашивается зачем я тут монстр усилок собираю,когда достаточно оплеуху.клон селфа собрать или шушурина? А что там по динамическим искажения? Они самые противные
 
Дима, это бессмысленный спор, идеальные музыканты скрипачи, не услышат разницу ...
Конечно, если слушать только одну 157ю можно так заявлять.
Человек не может определить качество, он может только сравнивать одно с другим. Он так устроен. Вот в сравнении уже заметно отличие одного от другого.

С вероятностью 95% кроме 157й ничего более лучшего не слышали.
 
Вставлю еще 5копеек. на такие искажения к разработке платы надо тщательно подходить,а то из за кривого монтажа все плюсы улетучатся.На таких уровнях уже монтаж становится ограничительным фактором.
 
у меня такая платка для LT получилась:

top.webp
 
С вероятностью 95% кроме 157й ничего более лучшего не слышали.
Ну почему, еще TL с транзисторами иногда включал ... :)
Дима в отличии, я не буду переходить на личности и никому не советую ... :)
Вставлю еще 5копеек. на такие искажения к разработке платы надо тщательно подходить,а то из за кривого монтажа все плюсы улетучатся.На таких уровнях уже монтаж становится ограничительным фактором.
Ну это правильно, правильный монтаж много значит ... :)
 
Дима в отличии, я не буду переходить на личности и никому не советую ...
Это мой вывод. Так как я не могу понять, откуда такие странные заявления.

Люди изощряются с схемотехникой, достают редкие детали (раньше ЛТ1210 можно было только из америки заказать). Просто от того, что им делать нечего?
 
Назад
Сверху