Смотрите видео ниже, чтобы узнать, как установить наш сайт в качестве веб-приложения на домашнем экране.
Примечание: Эта возможность может быть недоступна в некоторых браузерах.
Добро пожаловать на компьютерный форум Tehnari.ru. Здесь разбираемся с проблемами ПК и ноутбуков: Windows, драйверы, «железо», сборка и апгрейд, софт и безопасность. Форум работает много лет, сейчас он переехал на новый движок, но старые темы и аккаунты мы постарались сохранить максимально аккуратно.
Форум не связан с магазинами и сервисами – мы ничего не продаём и не даём «рекламу под видом совета». Отвечают обычные участники и модераторы, которые следят за порядком и качеством подсказок.
Если вы у нас впервые, загляните на страницу о проекте, чтобы узнать больше. Чтобы создавать темы и писать сообщения, сначала зарегистрируйтесь, а затем войдите под своим логином.
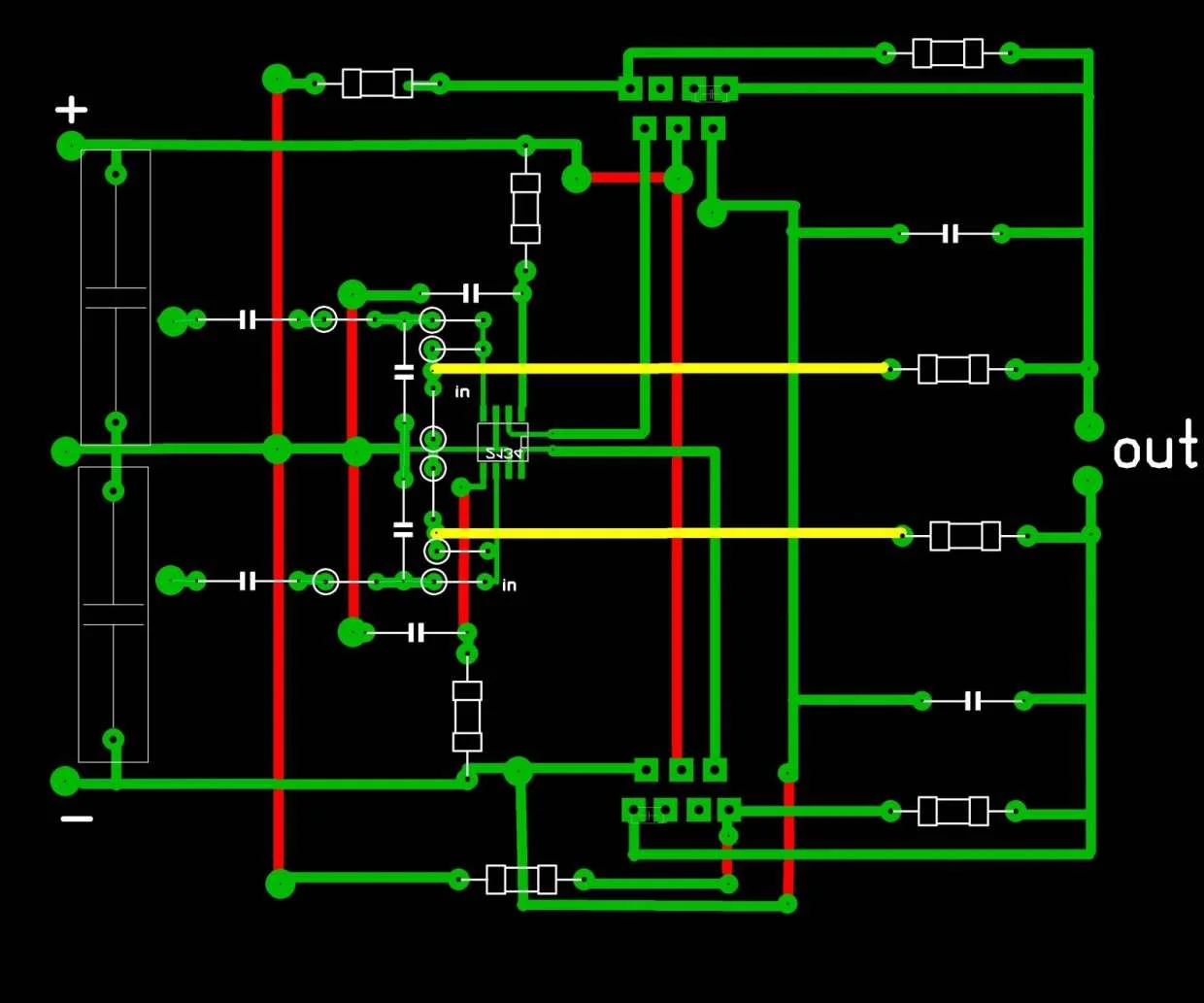
Вот перемычки и сделайте на другой стороне печатью......с перемычками
Смотри как надо делать плату.http://www.radikal.ruПопробую печатку нарисовать, двустороннюю мне не осилить , попытаюсь хотя бы правильно сделать одностороннюю с перемычками
Входной фвч на плате обязан быть,С2 на рисунке стоит,он у меня отключен был при проверке меандром на соотношение усиления каскадов. Выброс убрался пр уменьшении усиления ЛТ .потому и коррекцию снял.Но место под неё надо предусмотреть,оу разные бывает ставят.Тормозилка по сути противоперегрузочная коррекция .Вот отрывок из литературе по этому вопросуМаксим ты на новой схеме убрал ВЧ глушилку на первой микросхеме? А зачем тормозилка по обратной связи? А в обще схема интересная ...![]()

ТО-220 конечноИх 3варианта.
скиньте чертеж вашего радиатора и трансформатора или скажите где он,транс будет расположен. Вроде чет у меня вырисовывается в виде моноблокаТО-220 конечно
Вот трансформатор, после конденсатора и моста, питание +20/-20 на х.х, такой стоит сейчас на стабилизаторе постами раньше. Но в принципе могу любой купить по напряжению и току, так же есть тор- ватт на 30 с двумя вторичкамискиньте чертеж вашего радиатора и трансформатора или скажите где он,транс будет расположен.
Вот трансформатор начертил, а радиаторов нет под рукой, в магазине куплю любой какой удобнее будет Ребристые радиаторымне в спринте нарисуй свой транс и радиатор для лт1210.отдельные или раздельный
Я второй раз печатку рисую, до этого только по готовым вариантам травил и паял))очень длинные сигнальные проводники, идущие от первого оу к LT, все эти расстояния можно вдвое-втрое уменьшить,
Если это финальная печатка, возможно ли архив в Sprint-Layout выложить , мне так намного проще сориентироваться и распечатать.где то так с одиночными оу