• Добро пожаловать на компьютерный форум Tehnari.ru. Здесь разбираемся с проблемами ПК и ноутбуков: Windows, драйверы, «железо», сборка и апгрейд, софт и безопасность. Форум работает много лет, сейчас он переехал на новый движок, но старые темы и аккаунты мы постарались сохранить максимально аккуратно.

    Форум не связан с магазинами и сервисами – мы ничего не продаём и не даём «рекламу под видом совета». Отвечают обычные участники и модераторы, которые следят за порядком и качеством подсказок.

    Если вы у нас впервые, загляните на страницу о проекте, чтобы узнать больше. Чтобы создавать темы и писать сообщения, сначала зарегистрируйтесь, а затем войдите под своим логином.

    Не знаете, с чего начать? Создайте тему с описанием проблемы – подскажем и при необходимости перенесём её в подходящий раздел.
    Задать вопрос Новые сообщения Как правильно спросить
    Если пришли по ссылке со старого Tehnari.ru – вы на нужном месте, просто продолжайте обсуждение.

Усилитель для наушников

Вам не понять. Есть такие люди, которые всегда стремятся к идеалу, и собирают бескомпромиссные варианты схем, у которых КГ с пятью-шестью нулями после запятой. Ушник Максима видели?
Да Дима, ты прав не понять и объясню. Собирать дома не коленке из бытовых деталей и разговаривать о высоких стандартах нет смысла. Это как разговаривать о вкусе устриц, никогда не вкушав оных ... :)
 
Возможно потому что их тут мало выкладывают. Одно дело показать схему и сказать что она супер, другое дело дать готовую ПП для изготовления усилителя и пояснить если будут вопросы. Тех кто действительно в этом тут разбирается на этом форуме по пальцам можно пересчитать, одной руки хватит)
Неопытные боятся нового.От второго слоя шарахаются как ошпаренные.Хотя в изготовлении такая конструкция платы намного проще. меньше дорожек,меньше перемычек .
 
Неопытные боятся нового.От второго слоя шарахаются как ошпаренные.Хотя в изготовлении такая конструкция платы намного проще. меньше дорожек,меньше перемычек .
Да дело не во втором слое , а в наличии печаток. У меня к примеру просто не хватит знаний что бы развести сложную схему, но я с радостью возьмусь за хороший усилитель, если даже если он на двусторонней плате, что бы от начала и до конца собрать самому. Вот хотел я такой усилитель, но проект коммерческий, покупать заводскую плату за 3т.р еще пока не хочется, а в сборе со всеми деталями за 8 т.р
 

Вложения

  • THE VOICE.webp
    THE VOICE.webp
    46.9 KB · Просмотры: 180
Да дело не во втором слое , а в наличии печаток. У меня к примеру просто не хватит знаний что бы развести сложную схему, но я с радостью возьмусь за хороший усилитель если даже если он на двусторонней плате что бы от начала и до конца собрать самому. Вот хотел я такой усилитель, но проект коммерческий, покупать заводскую плату за 3т.р еще пока не хочется, а в сборе за 8 т.р
А таким способом плату, как я описал ,можно не уступающую заводской сделать. Это под большими банками проблематично безметаллизации или дополнительных дырок пропаять.
 
Да дело не во втором слое , а в наличии печаток. У меня к примеру просто не хватит знаний что бы развести сложную схему, но я с радостью возьмусь за хороший усилитель, если даже если он на двусторонней плате, что бы от начала и до конца собрать самому. Вот хотел я такой усилитель, но проект коммерческий, покупать заводскую плату за 3т.р еще пока не хочется, а в сборе со всеми деталями за 8 т.р
Для домашнего я бы друго набор микросхем взял .на базе ЛТ1210 лучше делать.проблем меньше.А по качеству тоже самое
 
Для домашнего я бы друго набор микросхем взял .на базе ЛТ1210 лучше делать.проблем меньше.А по качеству тоже самое
На ней что то в поиске усилители для АС один попадаются, а я пока усилитель для ушей мучаю. Попытаюсь печатку какого нибудь композита для повторения
 
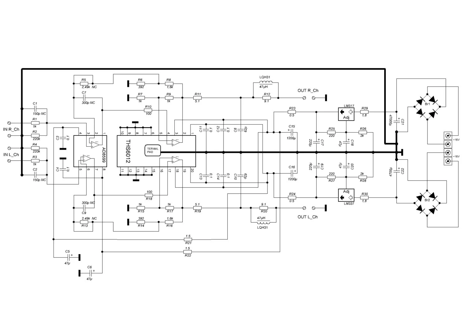
Приду с работы скину пару схем. А по вашей ссылке заводская плата 4сторонняя и для отвода тепла применены термалпады. В домашних условиях это геморройно.
Офф ЛТ1210 очень хороший камень.
 
Ставил обратно прежний ТОР ощутил небольшую разницу , все таки не в стабилизированном питании что такое присутствует... низкочастотное.

Разница может быть связана с тем, что при более высоком питании у выходных транзисторов больший ток покоя и они работают в более линейной области.
 
Разница может быть связана с тем, что при более высоком питании у выходных транзисторов больший ток покоя и они работают в более линейной области.
Понятно тогда. Жаль проверить нечем. Нет трансформаторов с питанием +15/-15 . А выше напряжение , наверное операционник не выдержит. Еще раз повторюсь схема твоего стабилизатора просто отличная- дешево, сердито и просто)
 
Еще раз повторюсь схема твоего стабилизатора просто отличная- дешево, сердито и просто)

Спасибо, но это не мой стабилизатор. Это простейший стандартный параметрический стабилизатор. Параметры его не слишком высокие, но во многих случаях даже их более чем достаточно и нет смысла городить что-то навороченное.
 
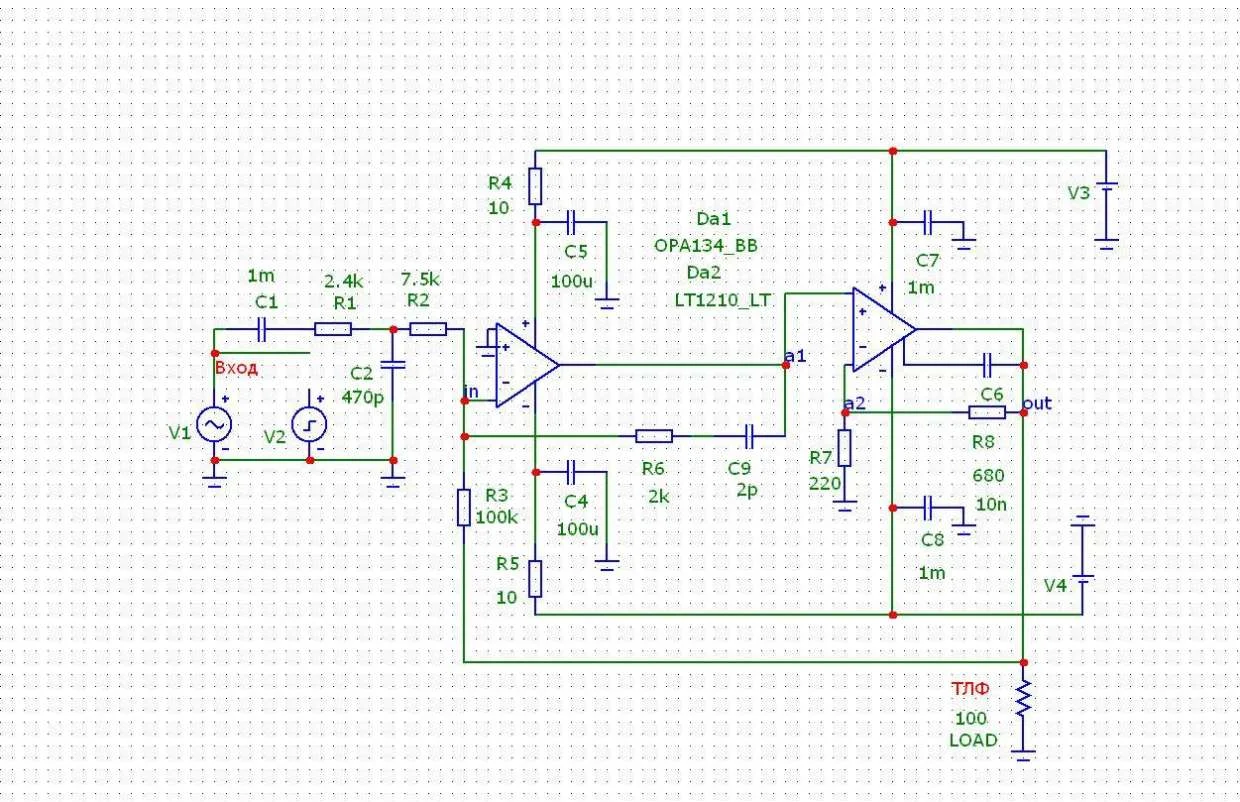
вот обещанная стандартная схемка.Все номиналы даташитные .Одно но камень недешев
 

Вложения

  • телефонник на LT1210.webp
    телефонник на LT1210.webp
    176.6 KB · Просмотры: 1,341
Максим, это не готовый усилитель, а только проект. Причем два каскада по усилению напряжения, а о токе на выходе забыто ?... :)
 
Скорость его высока .И при этом первый оу нескоростной .
 
Схема это хорошо... но печатку бы правильную помочь сделать , мне же не развести ее по уму. Здесь на входе OPA134 значит на 2 канал можно использовать OPA2134? ЛТ1210 у нас в городе нет, только под заказ придется их пару заказывать, они действительно стоят своих денег, а то жаль будет немного если разочаруют)?
 
900в/мкс это что то.Неплохи.Гляну я повнимательнее коррекцию ЛТ1210 в даташите.
 
Последнее редактирование:
Видно ... :)
А тогда чем наш К157УД2 не устраивает, тоже самое ... :)
К157УД2 может работать на 10ом и отдавать 1ватт,ну хотя бы полватта на 10ом? И какова скорость у УД2? 5в/мкс есть хотя бы? Несерьезный разговор.
 
Назад
Сверху