• Добро пожаловать на компьютерный форум Tehnari.ru. Здесь разбираемся с проблемами ПК и ноутбуков: Windows, драйверы, «железо», сборка и апгрейд, софт и безопасность. Форум работает много лет, сейчас он переехал на новый движок, но старые темы и аккаунты мы постарались сохранить максимально аккуратно.

    Форум не связан с магазинами и сервисами – мы ничего не продаём и не даём «рекламу под видом совета». Отвечают обычные участники и модераторы, которые следят за порядком и качеством подсказок.

    Если вы у нас впервые, загляните на страницу о форуме и правила – там коротко описано, как задать вопрос так, чтобы быстро получить ответ. Чтобы создавать темы и писать сообщения, сначала зарегистрируйтесь, а затем войдите под своим логином.

    Не знаете, с чего начать? Создайте тему с описанием проблемы – подскажем и при необходимости перенесём её в подходящий раздел.
    Задать вопрос Новые сообщения Как правильно спросить
    Если пришли по старой ссылке со старого Tehnari.ru – вы на нужном месте, просто продолжайте обсуждение.

Усилитель для наушников

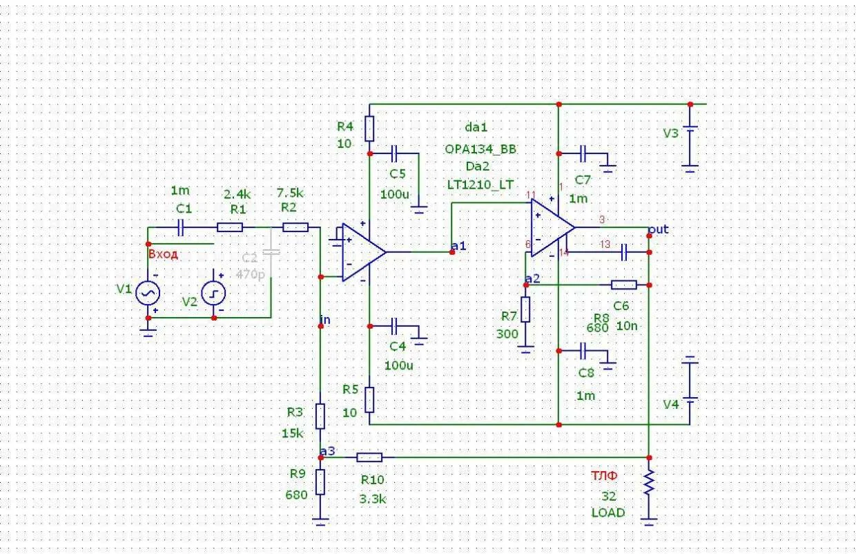
двухсторонка, композит. Похожа на Вашу схему, парой страниц ранее, но первый ОУ в неинвертирующем включении, и у LT работает с КУ=2
 
двухсторонка, композит. Похожа на Вашу схему, парой страниц ранее, но первый ОУ в неинвертирующем включении, и у LT работает с КУ=2
попробую угадать первый оу НЕ5534 или подобный .На инвертирующем входе ЛТ параллельно резистору делителя местной оос корректирующая цепь маленький кондер плюс резистор..
 
первый ОУ LME49710.
У LT вообще нет коррекции в ОС, убрал коррекцию и в цепи общей ОС, так как свистело на 20 МГц.
 
Генерация была на частоте примерно 20 МГц.
 
первый ОУ .
У LT вообще нет коррекции в ОС, убрал коррекцию и в цепи общей ОС, так как свистело на 20 МГц.
Ну LME по скорости сравним с ОРА134 ,так что и этот вариант свистеть не будет.Тем более я ввел коррекцию в первый оу . А вот оу типа АД845 и круче тут противопоказаны.
 
Постоянка не устакивается и на меандре фигня получается
 
Ну LME по скорости сравним с ОРА134 ,так что и этот вариант свистеть не будет
Ну у LME Gain - Bandwidth Product намного больше, чем у ОПА: 55 МГц против 8.
Свистело причем довольно прилично, около 300-400 мВ.
 
Подозрение на генерацию возникло после того, как оставленный включенным усилитель при отсутствии сигнала на входе нагрелся (незначительно). Ткнулся осциллом на выход - там синус))
 
Ну у LME Gain - Bandwidth Product намного больше, чем у ОПА: 55 МГц против 8.
Свистело причем довольно прилично, около 300-400 мВ.
Я потому и поставил ОРА134,чтобы не искушать судьбу. Скорость тут все равно второй оу определяет.
офф Не люблю использовать в композите оба неинвертирующих включения у оу ,лучше "разнополое" включение.
 
Не люблю использовать в композите оба неинвертирующих включения у оу ,лучше "разнополое" включение.
Просто получаются тогда довольно большие значения сопротивлений в цепи общей ОС, сравнимые с шумами усилителей.
 
Для 50 мВт 32 Ом наушников SR достаточно 0,2 В/мкс с запасом 1. Интересно поведение 1210 на низких частотах и нельзя напрямую сравнивать GB ОУ с ТОС и обычных.
 
Просто получаются тогда довольно большие значения сопротивлений в цепи общей ОС, сравнимые с шумами усилителей.
У меня в монстре Т-оос сделана в сумме 27ком всего при входном 10ком.
 
Мне кажется или это уже откровенный троллинг??
Осциллограф берет 100 МГц.


Что за монстр??
На веге тема по термостабильному на базе оды.
Прикинул тут такую Т-оос ,получилось неплохо.

[mod2]На будущее: ссылки на всякие Радикалы нашими Правилами ЗАПРЕЩЕНЫ.
О том, как вставить картинки, можно почитать здесь: http://www.tehnari.ru/f8/t32642/
Перезалил.

Модератор.[/mod2]
 

Вложения

  • Vas.webp
    Vas.webp
    114.8 KB · Просмотры: 180
Изменил. Можно и плату начинать делать.На плате можно предусмотреть место для тормозящей цепочки у первого оу.
 

Вложения

  • телефонник на LT1210 Tooc.webp
    телефонник на LT1210 Tooc.webp
    179 KB · Просмотры: 602
Назад
Сверху