Смотрите видео ниже, чтобы узнать, как установить наш сайт в качестве веб-приложения на домашнем экране.
Примечание: Эта возможность может быть недоступна в некоторых браузерах.
Добро пожаловать на компьютерный форум Tehnari.ru. Здесь разбираемся с проблемами ПК и ноутбуков: Windows, драйверы, «железо», сборка и апгрейд, софт и безопасность. Форум работает много лет, сейчас он переехал на новый движок, но старые темы и аккаунты мы постарались сохранить максимально аккуратно.
Форум не связан с магазинами и сервисами – мы ничего не продаём и не даём «рекламу под видом совета». Отвечают обычные участники и модераторы, которые следят за порядком и качеством подсказок.
Если вы у нас впервые, загляните на страницу о проекте, чтобы узнать больше. Чтобы создавать темы и писать сообщения, сначала зарегистрируйтесь, а затем войдите под своим логином.
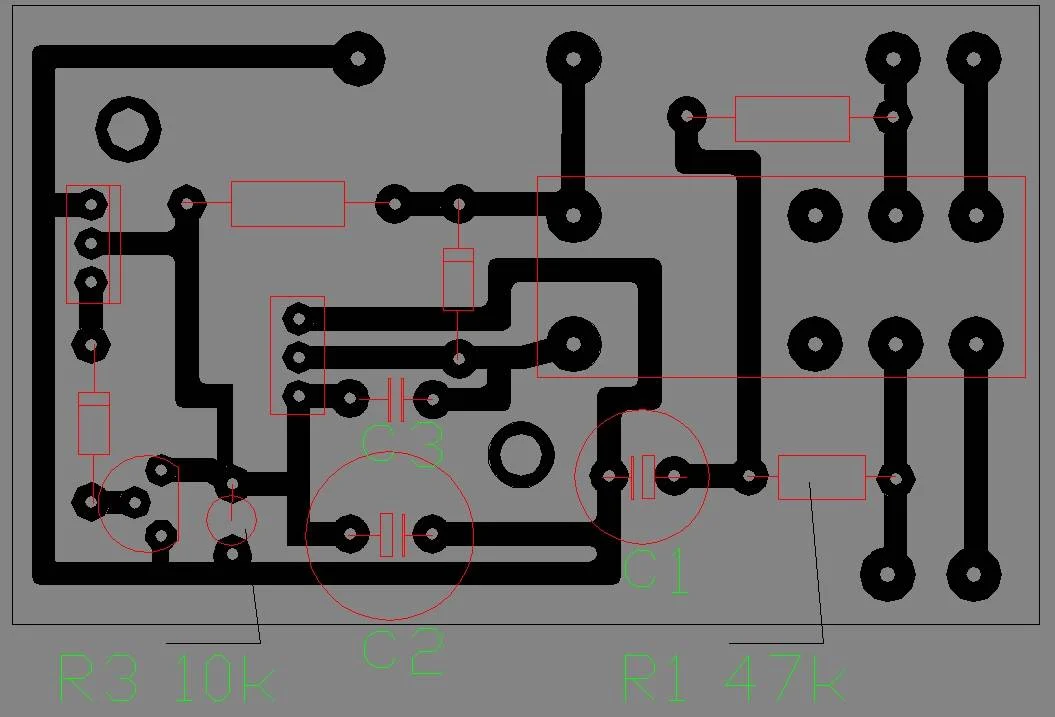
Не пойму, ребята, R1 и R2 - откуда эти провода берутся? Ведь из усилителя выходят 2 сигнальных провода на 2 канала, входят в реле и выходят из реле на колонки. Может подскажет кто?
Более правильный вариант такой http://www.tehnari.ru/f114/t88840/index16.html#post918759Не пойму, ребята, R1 и R2 - откуда эти провода берутся?
Более правильный вариант такой http://www.tehnari.ru/f114/t88840/index16.html#post918759