• Добро пожаловать на компьютерный форум Tehnari.ru. Здесь разбираемся с проблемами ПК и ноутбуков: Windows, драйверы, «железо», сборка и апгрейд, софт и безопасность. Форум работает много лет, сейчас он переехал на новый движок, но старые темы и аккаунты мы постарались сохранить максимально аккуратно.

    Форум не связан с магазинами и сервисами – мы ничего не продаём и не даём «рекламу под видом совета». Отвечают обычные участники и модераторы, которые следят за порядком и качеством подсказок.

    Если вы у нас впервые, загляните на страницу о форуме и правила – там коротко описано, как задать вопрос так, чтобы быстро получить ответ. Чтобы создавать темы и писать сообщения, сначала зарегистрируйтесь, а затем войдите под своим логином.

    Не знаете, с чего начать? Создайте тему с описанием проблемы – подскажем и при необходимости перенесём её в подходящий раздел.
    Задать вопрос Новые сообщения Как правильно спросить
    Если пришли по старой ссылке со старого Tehnari.ru – вы на нужном месте, просто продолжайте обсуждение.

Защита УНЧ

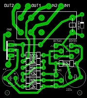
печатка почему-то схеме Брига не соответствует :(
 
Игорь, спасибо за книжку читаю с удовольствием
Всегда пожалуйста, сам прочитал с интересом, как раз для таких новичков как мы написана)

Чем не нравится такая печатка, во многих темах ее выкладывают. Зачем что то изобретать когда есть проверенная многими , в том числе и мной
 

Вложения

Всегда пожалуйста, сам прочитал с интересом, как раз для таких новичков как мы написана)

Чем не нравится такая печатка, во многих темах ее выкладывают. Зачем что то изобретать когда есть проверенная многими , в том числе и мной

О, уже готовая на 2-х транзисторах. А я ту исправлял под 2...
Спасибо. Ну тогда по этой буду делать. Детали только что подобрал...
КТ973А можно поставить, да?
И 2n5551 заменить ВС547c?
 
Последнее редактирование:
а из совка что лучше поставить? кт315 пойдет?
 
Пойдет,дУ меня стоит КТ645 пара штук и КТ805 в пластике.
 
кт805 бм пойдет вместо составного?
 
а из совка что лучше поставить? кт315 пойдет?

Я защиту только на них и делаю. И реле на него нагружаю. Всё отлично работает. КТ 315 вытягивает до 100 ма.
 
Нет. Кт 973 - это прямой транзистор, а тебе нужен обратный КТ 972. Он тоже составной. Хотя я ставил на реле и кт 315. Работают и не греются.

Спасибо. Завтра поищу КТ972А
 
Это ПП защиты или только задержки?
 

Вложения

  • DSC_2148).webp
    DSC_2148).webp
    13.4 KB · Просмотры: 394
И защита и задержка. По Бригу.
 
Можно помимо этой защиты поставить ещё и защиту от перегруза?
 
Конечно можно! Почему нет?
 
Полярность у 2n5551 и у BC547 разная?
 
Собрал защиту. Поставил Реле на 12в.
Подал 14 вольт питания.
Подал постоянку 5 вольт на вход, ничего не изменилось. Реле не щёлкает.
В чём может быть причина?
 

Вложения

  • ооо.webp
    ооо.webp
    97.8 KB · Просмотры: 506
Собрал защиту. Поставил Реле на 12в.
Подал 14 вольт питания.
Подал постоянку 5 вольт на вход, ничего не изменилось. Реле не щёлкает.
В чём может быть причина?
Ток срабатывания померяй.Может не хватает напряжения.
 
Назад
Сверху