• Добро пожаловать на компьютерный форум Tehnari.ru. Здесь разбираемся с проблемами ПК и ноутбуков: Windows, драйверы, «железо», сборка и апгрейд, софт и безопасность. Форум работает много лет, сейчас он переехал на новый движок, но старые темы и аккаунты мы постарались сохранить максимально аккуратно.

    Форум не связан с магазинами и сервисами – мы ничего не продаём и не даём «рекламу под видом совета». Отвечают обычные участники и модераторы, которые следят за порядком и качеством подсказок.

    Если вы у нас впервые, загляните на страницу о проекте, чтобы узнать больше. Чтобы создавать темы и писать сообщения, сначала зарегистрируйтесь, а затем войдите под своим логином.

    Не знаете, с чего начать? Создайте тему с описанием проблемы – подскажем и при необходимости перенесём её в подходящий раздел.
    Задать вопрос Новые сообщения Как правильно спросить
    Если пришли по ссылке со старого Tehnari.ru – вы на нужном месте, просто продолжайте обсуждение.

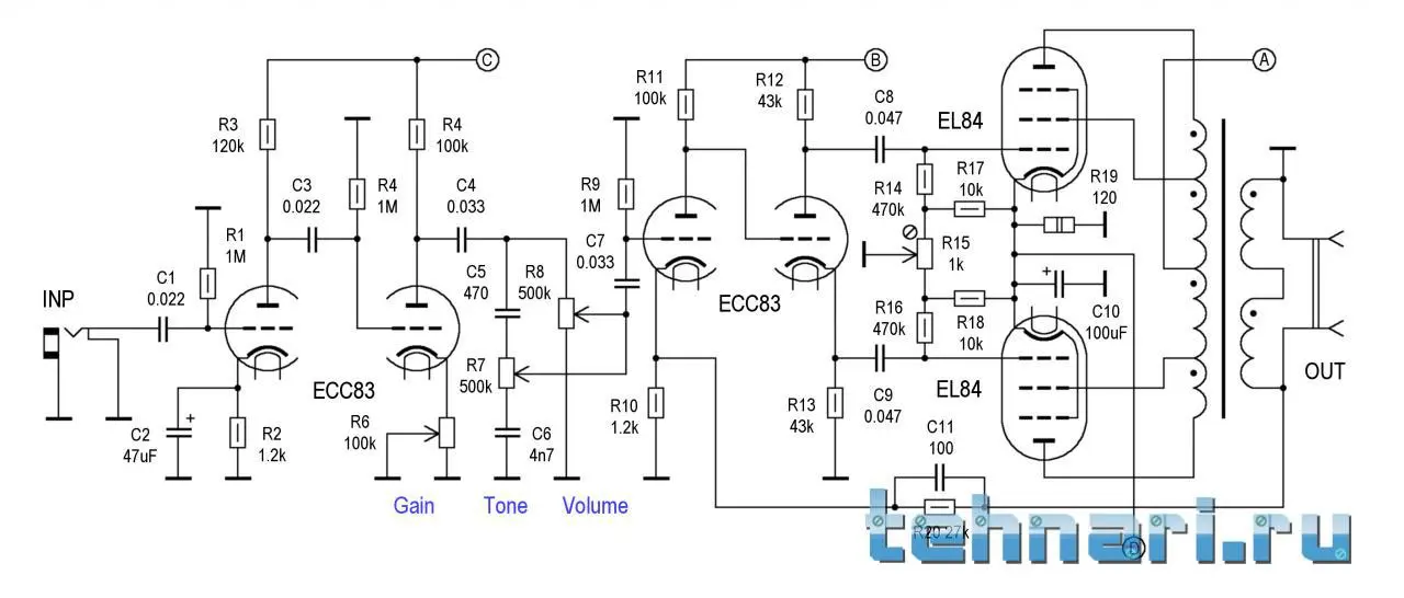
Гитарный ламповый усилитель

Как-так НЕТУ? А резистор переменный на массу? А одной из ног на массу? Средняя точка на массу?
Ваня, где это всё? 180 постов помощи, а ты даже накал не приземлил. Убью.
 
Так он сгорел, там два постоянных :) Но средняя точка сделана как по схеме, резистор 120 ом и электролит.
 
Привет! Проведены следующие манипуляции.
Заменены выпрямители на 2х диодах диодными мостами, поставлены конденсаторы по 150мкф в БП. После этого фон и гул уменьшился, но не на много.
Стал искать дальше - увидел, что не правильно поставлен Р15; вывод движка и правый местами поменял. Стало гораздо лучше.
Правда тут тоже компромисс. Если поставить резистор в крайнее левое положение, начинается дикий свист и искажения звука. В крайнее правое - сильный фон. Вот где-то рядом с центорм есть место вообще без фона, но звук гитары там такой спертый, с искажениями, слушать невозможно. Отстроил чуть в право, остался небольшой фон, но гитара звучит хорошо. На этом и порешим. :)
 
C8\9 Оставь на месте.
R14\16 на массу.
R15\17\18 выпаяй.
Что-то там у тебя накосячено.
 
Блин, тока щас заметил: точка D в схеме. Средняя точка на накал подаётся со смещения.!!!???
Вань, ты можешь выложить РЕАЛЬНУЮ схему? По которой твой МАРШАЛ сейчас "работает". И сам паяешь хрензнает что, и помочь тебе нет возможности из-за отсутствия схемы.
Катоды выходных ламп посадить на массу отдельными резисторами и кондёрами, и подбирать смещение для каждой в отдельности.
 
Слава, все правильно на схеме, общий резистор и конденсатор, баланс смещения переменником.
Вано Николаевич, какого характера фон? Сетевое гудение? Если так, то тут не рассмотрели еще одну возможность. Нехватка мощности высоковольтной обмотки трансформатора, т.е. намотана проводом тоньше, чем надо. Не успевает зарядить конденсаторы. В это случае какой фильтр не делай, в музыканты не годишься ... :)
 
Всем привет! Немного подразгребся с делами, появилось время доделать. :)
Остановились на фоне.
Напомню, лампы подключены по накалу последовательно по 2шт (напряжение там 12.6в переменки), хочу переделать на постоянное напряжение и не последовательно 2, а на каждую лампу отдельно, что бы точно не влияло на фон и прочее.
Гугл рисует вот такую и подобные схемы.
ps.GIF
Но у этой схемы есть один минус - на мои лампы их понадобится минимум 2 штуки, так как ток у кренки 1.5-2А в зависимости от ревизии, а ток накала у 6Н2П 350мА, а у 6П14П и вовсе 760мА. А самое главное - питания просто не хватит, ток обмоток 1.6А, а нужно хотя бы 3А...
Можно как-то избежать горотьбы?
 
Ну ты воротишь, даже Чукча задумался, однако... :(
Да, эта схема на каждую лампочку, трансформатор может быть общим, диодный мост и электролит тоже.
 
Можно как-то избежать горотьбы?
Легко. Перемотать вторичку трансформатора накала в соответствии с требованиями для 6,3 вольта. И отказаться от стабилизации, не нужна она лампе, приборе инерционном по теплу.
 
И отказаться от стабилизации, не нужна она лампе, приборе инерционном по теплу.
Да это понятно ... :)
Но его не устраивает фон 50 Гц по питанию, думаю,это недостаток мощности силового трансформатора ... :(
 
Да никто не говорит, 6,3В переменки плохо ... :(
Просто надо за питать накалы от отдельного трансформатора и высвободить мощности анодного, там провалы, отсюда и фон в звуковом тракте ... :(
 
У меня есть ещё один накальный, можно попробовать. Тогда переменкой его? Или сделать тот стаб? :)
 
Вано, пока не делай сабж тот. Запита накалы от отдельного трансформатора, а дальше сам увидишь ... :)
 
Окей, делаем-с :)
 
Я бы вторичку у транса перемотал, сделав средний вывод обмотки накала. Там витков не так уж и много сматывать-наматывать.
Упс. Не только меня посетила эта мысль.
Легко. Перемотать вторичку трансформатора накала в соответствии с требованиями для 6,3 вольта. И отказаться от стабилизации, не нужна она лампе, приборе инерционном по теплу.
 
Я бы тоже, но это ТАН37, он залит :)
 
Я бы вторичку у транса перемотал, сделав средний вывод обмотки накала. Там витков не так уж и много сматывать-наматывать. Упс. Не только меня посетила эта мысль.
Да резисторное смещение фазы, этот вариант уже рассматривался, пусть пробует отдельное питание для накала, дальше посмотрим .. :)
 
Назад
Сверху