• Добро пожаловать на компьютерный форум Tehnari.ru. Здесь разбираемся с проблемами ПК и ноутбуков: Windows, драйверы, «железо», сборка и апгрейд, софт и безопасность. Форум работает много лет, сейчас он переехал на новый движок, но старые темы и аккаунты мы постарались сохранить максимально аккуратно.

    Форум не связан с магазинами и сервисами – мы ничего не продаём и не даём «рекламу под видом совета». Отвечают обычные участники и модераторы, которые следят за порядком и качеством подсказок.

    Если вы у нас впервые, загляните на страницу о форуме и правила – там коротко описано, как задать вопрос так, чтобы быстро получить ответ. Чтобы создавать темы и писать сообщения, сначала зарегистрируйтесь, а затем войдите под своим логином.

    Не знаете, с чего начать? Создайте тему с описанием проблемы – подскажем и при необходимости перенесём её в подходящий раздел.
    Задать вопрос Новые сообщения Как правильно спросить
    Если пришли по старой ссылке со старого Tehnari.ru – вы на нужном месте, просто продолжайте обсуждение.

Предварительный усилитель

  • Автор темы Автор темы jmd36
  • Дата начала Дата начала
А теперь рисуй как идет сигнал - со входа на пред(фильтр фнч на той же плате или отдельно собран) и далее?
Попробуй подать сигнал только на саб(через фильтр-сумматор)- фонит?
 
А теперь рисуй как идет сигнал - со входа на пред(фильтр фнч на той же плате или отдельно собран) и далее?
Попробуй подать сигнал только на саб(через фильтр-сумматор)- фонит?

по фото понятно или нет? С Преда идет на ФНЧ чистый сигнал, только громкость регулируется на преде.
 

Вложения

  • dLsZV3rjKp4.webp
    dLsZV3rjKp4.webp
    139.8 KB · Просмотры: 93
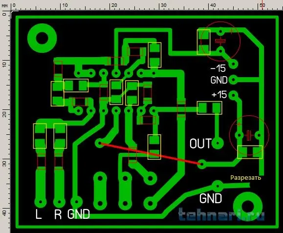
На данный момент не ясно, что Вы конкретно сделали. Попробуйте на плате фильтра перерезать дорожку показанную на рисунке.
 

Вложения

  • Снимок.webp
    Снимок.webp
    25.2 KB · Просмотры: 787
перерезал дорожку, фон стал намного меньше, но все равно присутствует(((
вот для наглядности, только ФНЧ стоит вторым этажом
 

Вложения

  • Безымя9999999999999нный.webp
    Безымя9999999999999нный.webp
    68.3 KB · Просмотры: 167
Как выполнено соединение общих проводов в усилителе на данный момент?
Вообще я предполагал что проблема будет в другом месте...
 
Как выполнено соединение общих проводов в усилителе на данный момент?
Вообще я предполагал что проблема будет в другом месте...

общие провода соединены по вчерашним рекомендациям
 
Попробуйте тогда сделать следующее. Восстановите перерезанную дорожку на плате ФНЧ, но отключите общий провод идущий на эту плату с проводами питания (у Вас они выполнены на снимке синими проводами). То есть соединение с общим проводом у Вас будет осуществляться через оплётку сигнального кабеля идущего с предварительного усилителя.
 
Попробуйте тогда сделать следующее. Восстановите перерезанную дорожку на плате ФНЧ, но отключите общий провод идущий на эту плату с проводами питания (у Вас они выполнены на снимке синими проводами). То есть соединение с общим проводом у Вас будет осуществляться через оплётку сигнального кабеля идущего с предварительного усилителя.

проделал эти манипуляции, результат-такой же как и с перерезанной дорожкой-небольшой фон
 
При отключенном выходе с ФНЧ и замкнутом входе НЧ канала фон есть?
 
Читал тему, обратил внимание на фото 2 в посте 143. Кулеры будут выдувать тёплый воздух с радиаторов на электролиты и трансформаторы?
 

Вложения

  • 421491d1528816408-hiomajbqbwi.webp
    421491d1528816408-hiomajbqbwi.webp
    106.8 KB · Просмотры: 147
Читал тему, обратил внимание на фото 2 в посте 143. Кулеры будут выдувать тёплый воздух с радиаторов на электролиты и трансформаторы?

не совсем, я их немного по шире поставлю. Один на всас,другой на выдув. не совсем идеально, но думаю и не критично
 
подключил сабовый канал к выходу с преда. Фон есть, но очень слабый-если ухо к колонки поднести то слышно,на расстоянии 2-х метров нет
 
Проверьте ещё раз внимательно на предмет "несанкционированного" соединения с общим проводом, шасси. Соединение с корпусом усилителя должно быть только на входе предварительного усилителя! В идеале фона не должно быть совсем.
 
Давай еще раз- на ФНЧ ты берешь сигнал с платы преда(как ты пишешь не обработанный), это кто- усиленный, мимо тембров, распараллеленый с входного? Регулятор громкости саба- перед усилителем мощности, после?
 
Проверьте ещё раз внимательно на предмет "несанкционированного" соединения с общим проводом, шасси. Соединение с корпусом усилителя должно быть только на входе предварительного усилителя! В идеале фона не должно быть совсем.

шасси -оргстекло. Соединение сигнального с общим только в самом усилителе. По корпусу больше нигде не соединено. А вот эта алюминиевая пластина не может давать никакие наводки, на ней стоит ФНЧ? она соединена с общим проводом преда
 

Вложения

  • UrXz7OS3nXU.webp
    UrXz7OS3nXU.webp
    86.9 KB · Просмотры: 89
Давай еще раз- на ФНЧ ты берешь сигнал с платы преда(как ты пишешь не обработанный), это кто- усиленный, мимо тембров, распараллеленый с входного? Регулятор громкости саба- перед усилителем мощности, после?

входной сигнал поступает на пред, с преда на фнч, с фнч на усь. Громкость регулируется на преде, на ФНЧ срез. С преда сигнал идет усиленный без тембров(судя по печатке преда)
 

Вложения

  • Безымя9999999999999нный.webp
    Безымя9999999999999нный.webp
    68.3 KB · Просмотры: 82
Назад
Сверху