• Добро пожаловать на компьютерный форум Tehnari.ru. Здесь разбираемся с проблемами ПК и ноутбуков: Windows, драйверы, «железо», сборка и апгрейд, софт и безопасность. Форум работает много лет, сейчас он переехал на новый движок, но старые темы и аккаунты мы постарались сохранить максимально аккуратно.

    Форум не связан с магазинами и сервисами – мы ничего не продаём и не даём «рекламу под видом совета». Отвечают обычные участники и модераторы, которые следят за порядком и качеством подсказок.

    Если вы у нас впервые, загляните на страницу о форуме и правила – там коротко описано, как задать вопрос так, чтобы быстро получить ответ. Чтобы создавать темы и писать сообщения, сначала зарегистрируйтесь, а затем войдите под своим логином.

    Не знаете, с чего начать? Создайте тему с описанием проблемы – подскажем и при необходимости перенесём её в подходящий раздел.
    Задать вопрос Новые сообщения Как правильно спросить
    Если пришли по старой ссылке со старого Tehnari.ru – вы на нужном месте, просто продолжайте обсуждение.

Усилитель для наушников

У меня нет таких знаний что бы это сейчас объяснить, но ведь рекомендуется шунтировать диоды керамикой 10nF , если покопаться найду правильный ответ на этот вопрос) .А вот и нашелtehno040 Думаю Аудиокиллеру можно доверять
 

Вложения

  • 2013-05-20_151034.webp
    2013-05-20_151034.webp
    114.2 KB · Просмотры: 134
Мне это, объяснять не надо. Хочешь ставь, но думаю это излишне ... :)
 
Мне кажется что усилитель для наушников требует более тщательного рассмотрения всех нюансов . Поскольку в наушниках слышно практически все ( аудиофилы даже провода слышат межблочные tehno008), мне такое не дано , но я хотел бы сделать максимально возможное качество звучания для своего усилителя:)
 
Игорь, я конечно извиняюсь... :D а по какой схеме сооружаешь ус? :D
 
Игорь, я конечно извиняюсь... :D а по какой схеме сооружаешь ус? :D
Да я собственно то усь собрал, теперь питание оформляю для него стабилизированное. У меня так то в планах еще другие схемы попробовать усилителей собрать, но что бы к питанию больше не возвращаться разберусь с ним сейчас.
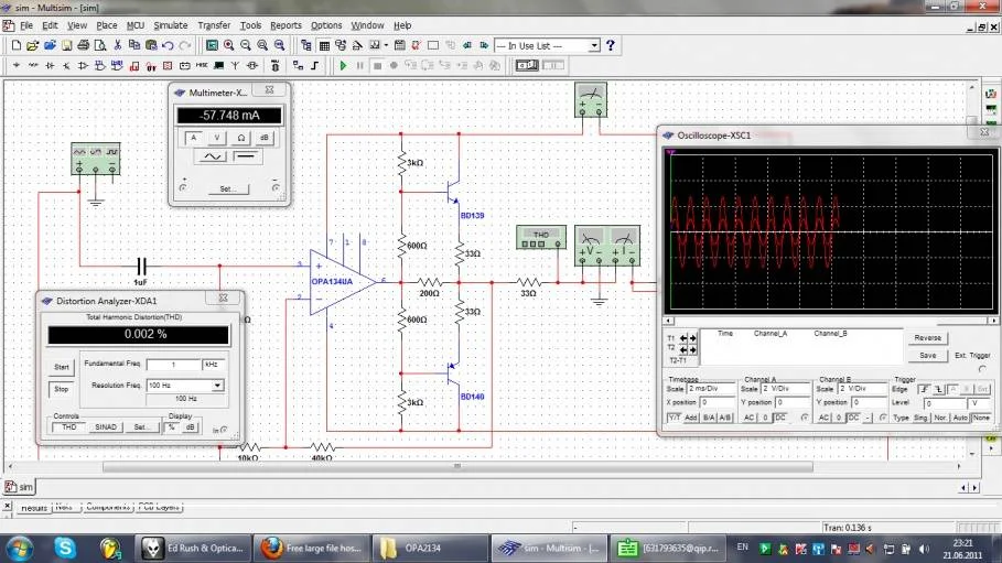
И вот глядя на схему заметил что на вход не поставил конденсатор пленку, хотя не уверен вообще есть или смысл ее ставить туда))
 

Вложения

  • 2134(1).webp
    2134(1).webp
    87 KB · Просмотры: 103
  • 2013-05-20_151034.webp
    2013-05-20_151034.webp
    100.5 KB · Просмотры: 84
  • DSC_0568.webp
    DSC_0568.webp
    63.6 KB · Просмотры: 62
Мне кажется что усилитель для наушников требует более тщательного рассмотрения всех нюансов .
Ну тогда надо было собирать компенсационный БП, Кст на порядок выше и выходное (внутреннее) сопротивление на порядок ниже, чем у параметрического. А вообще конденсаторы на диодах плохо не сделают ничего ... :D
 
Ну тогда надо было собирать компенсационный БП, Кст на порядок выше и выходное (внутреннее) сопротивление на порядок ниже, чем у параметрического.

Вопрос выходного сопротивления по переменному току решается установкой на выходе конденсатора. А большее внутреннее сопротивление по постоянному току особого значения не имеет.

И вот глядя на схему заметил что на вход не поставил конденсатор пленку, хотя не уверен вообще есть или смысл ее ставить туда))

Обязательно ставить.
 
Обязательно ставить.
Он ведь ставится для защиты от постоянного напряжения , я так понимаю? Лежат у меня пара таких "1мкФ 280VAC Class X2-MKP полипропиленовый" поставить не проблема будет.
 
И вот глядя на схему заметил что на вход не поставил конденсатор пленку, хотя не уверен вообще есть или смысл ее ставить туда))
А конденсаторы на диоды обязательно ?... :)
Вопрос выходного сопротивления по переменному току решается установкой на выходе конденсатора. А большее внутреннее сопротивление по постоянному току особого значения не имеет.
100% согласен, но если сама схема будет иметь внутркннее сопротивление на поряк меньше, думаю хуже не будет ... :)

А потом Андрей, если так заморачиваться с питанием, то лучше аккумуляторы, двухполярного включения, вот тогда точно ни каких заморочек не будет ... :D
 
А конденсаторы на диоды обязательно ?...
Про что читали то и реализуем в деле...:)
А вот пленка на входе усилителя для меня пока не совсем ясно, ставят вон дорогие Wima что бы искажения были как можно минимальные , но ведь по сути отсутствие конденсатора как раз избавит от искажений на входе:)
 
А вот пленка на входе усилителя для меня пока не совсем ясно
Что не ясно? - Это качество звука! Керамику в усилителе можно ставит по питанию, по звуковому каналу, только пленка ... :)
 
Что не ясно? - Это качество звука!
Так это то я знаю про пленку, у меня ведь сомнение насчет наличия конденсатора на входе. Ведь без этого конденсатора усилитель работает , вот и получается что его присутствие на входе лишь вносит искажение
 
Так это то я знаю про пленку, у меня ведь сомнение насчет наличия конденсатора на входе. Ведь без этого конденсатора усилитель работает , вот и получается что его присутствие на входе лишь вносит искажение

У тебя вход ОУ будет зашунтирован на массу через резистор переменного сопротивления. И тут большой вопрос что хуже, конденсатор на пути сигнала, или такое заземление входа.
 
У тебя вход ОУ будет зашунтирован на массу через резистор переменного сопротивления. И тут большой вопрос что хуже, конденсатор на пути сигнала, или такое заземление входа.
Спасибо. Ставлю конденсатор:)
 
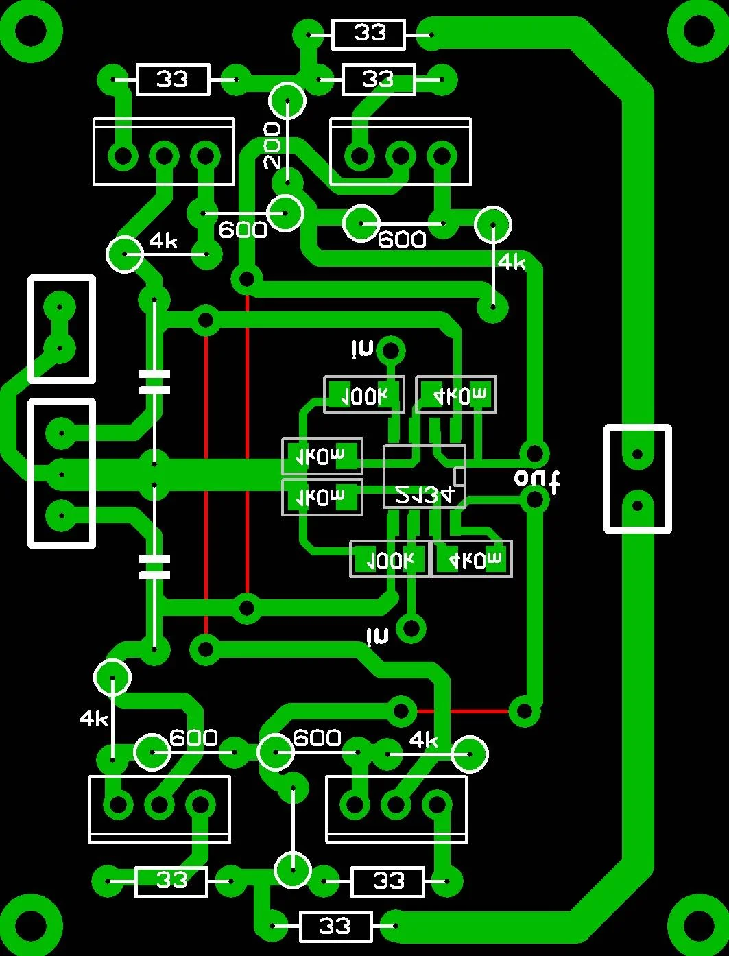
Покритиковал бы печатку ,но не буду. Скажу одно только.выбор элементной базы ошибочен.Брать надо было сдвоенный оу и плата получилась бы компактной и красивой.А так рыхло как то .
офф почему верхний слой стараются не использовать? да и БП тут реально завести на плату вместе с реле защиты
 
Назад
Сверху